Fructose-diphosphate aldolase C as a novel diagnostic biomarker for early-stage non-small cell lung cancer: a low-abundance proteomics study
Highlight box
Key findings
• Plasma fructose-bisphosphate aldolase C (ALDOC) is a potential early diagnostic biomarker for non-small cell lung cancer (NSCLC) and can aid in distinguishing lung cancer from benign nodules and a healthy condition.
What is known and what is new?
• Lung cancer is a leading cause of cancer-related death and is associated with a poor prognosis and a lack of early diagnostic biomarkers.
• Low-abundance proteomics revealed that plasma ALDOC could be used to effectively distinguish healthy controls (HCs) from patients with NSCLC [area under the curve (AUC) =0.994] and NSCLC from benign lung nodules (BNs) (AUC =0.720). Combining ALDOC with carcinoembryonic antigen (CEA), neuron-specific enolase (NSE), and cytokeratin fragment 21-1 (CYFRA21-1) improved the differentiation between NSCLC and BNs.
What is the implication, and what should change now?
• Low-abundance proteomics technologies can help identify novel early diagnostic markers for NSCLC, and conventional assays can be used to facilitate the rapid translation of these novel markers into clinical diagnosis and thus improve patient prognosis.
Introduction
According to 2022 data from the Global Cancer Center, lung cancer remains one of the most prevalent cancers worldwide, accounting for 12.4% of all cancer diagnoses and 18.7% of cancer-related deaths (1). Among its forms, non-small cell lung cancer (NSCLC) constitutes the majority of primary lung carcinomas and includes adenocarcinoma, squamous cell carcinoma (SCC), and large-cell carcinoma (2). The therapeutic strategies for NSCLC include surgery, chemotherapy, radiotherapy, immunotherapy, and targeted therapies (2-4). Recent advances, including the introduction of immune checkpoint inhibitors (5), cancer vaccines, tyrosine kinase inhibitors (TKIs), such as anaplastic lymphoma kinase (ALK) inhibitors, have broadened treatment options and hold significant potential for improving patient outcomes (6,7). Nevertheless, the prognosis for patients with NSCLC remains dismal, as most cases are diagnosed at advanced stages. Consequently, early diagnosis is critical to enhancing survival rates and clinical outcomes among patients (8).
Low-dose computed tomography (LDCT) is the standard method used for screening lung cancer. However, its diagnostic accuracy is contingent upon the clinician’s expertise, leading to variability in sensitivity and specificity (9). In particular, for small pulmonary nodules around 1 cm in size, it is often difficult to differentiate benign from malignant lesions based on imaging alone. This underscores the pressing need for the development of reliable biomarkers that can complement imaging techniques and improve early diagnostic accuracy. Although serum biomarkers such as carcinoembryonic antigen (CEA), neuron-specific enolase (NSE), cytokeratin fragment 21-1 (CYFRA21-1), and SCC antigen have been extensively applied, their limited sensitivity and specificity in early-stage NSCLC detection pose significant challenges (10).
The human blood proteome is an intricate system, comprising proteins from multiple tissues that can reflect various pathological states (11). Low-abundance plasma proteins, representing approximately 10% of the plasma proteome, comprise all proteins other than high-abundance proteins such as albumin, globulin, and fibrinogen (12). Emerging research has highlighted the diagnostic potential of these low-abundance proteins, particularly as biomarkers for early disease detection. Low-abundance plasma proteomics, coupled with advanced analytical technologies—including mass spectrometry and nanoparticle-based enrichment—offers a promising avenue for the early diagnosis and personalized treatment of cancer (13). The key advantage of this approach lies in its enhanced ability to identify cancer-associated proteins that remain undetectable through conventional assays. By enabling comprehensive profiling and quantification of these elusive proteins, low-abundance plasma proteomics may significantly improve the early detection of malignancies, even when tumors remain indetectable to standard imaging modalities.
Sodium-type Y zeolite-polymer polyanionic complex (NaY-PPC)-based plasma proteomics is a newly developed approach that involves cocultivating zeolite NaY with plasma samples to selectively capture low-abundance proteins (14). After this, the proteins can be identified via liquid chromatography-tandem mass spectrometry (LC-MS/MS). This method addresses the “masking” effect caused by high-abundance proteins, thereby enhancing the sensitivity in detecting disease-associated proteins. In this study, we aimed to identify novel biomarkers for NSCLC using plasma low-abundance proteomics based on NaY-PPC. By the advantages of this technique, we sought to uncover low-abundance proteins in plasma that could be used as potential biomarkers. Our findings indicated that fructose-bisphosphate aldolase C (ALDOC) is a promising biomarker for the early diagnosis of NSCLC and demonstrates improved discriminatory power between benign and malignant lung nodules. We present this article in accordance with the TRIPOD and MDAR reporting checklists (available at https://tlcr.amegroups.com/article/view/10.21037/tlcr-2025-530/rc).
Methods
Collection of clinical samples
This study was approved by the Ethics Committee of Tianjin Medical University Cancer Institute and Hospital (No. AE-2021132). The study was conducted in accordance with the Declaration of Helsinki and its subsequent amendments. Informed consent was obtained from all participants. From May 2021 to July 2022, clinical samples were obtained from 115 HCs, 71 patients with BNs, and 145 patients with early-stage NSCLC recruited from the Tianjin Medical University Cancer Institute and Hospital. To minimize gender bias, both discovery and validation cohorts had approximately equal numbers of male and female participants. Lung cancer diagnosis was conducted in accordance with the Guidelines for the Diagnosis and Treatment of Lung Cancer in China (15). Early-stage NSCLC was defined as stages I and II. Whole blood was drawn into EDTA-K2 anticoagulant tubes (BD Biosciences, Shanghai, China) and centrifuged at 1,500 ×g for 10 minutes, and the plasma supernatant was stored at −80 ℃. The plasma sample was coded, and the group information was replaced by the number in the subsequent detection process. Clinical and pathological data, including age, sex, clinical stage, and histological type, were systematically recorded.
Plasma low-abundance proteomics based on NaY-PPC
Plasma low-abundance proteomics was performed using the plasma protein corona (PPC) on zeolite NaY as described in our previous publication (14). The NaY-PPC method improves the detection of low-abundance proteins by mitigating the masking effect of high-abundance proteins such as albumin and immunoglobulins. In this assay, NaY-PPC selectively adsorbs high-abundance proteins. Zeolite NaY synthesis can be performed in a conventional organic synthesis laboratory, and the reagents required are commercially available, stable and easy to handle. Quality-control steps, including particle recovery efficiency and batch-to-batch consistency, were routinely monitored. Zeolite NaY dispersion and plasma in Tris-EDTA solution at pH 8.0 are incubated and centrifuged to obtain NaY-PPC. Subsequently, the peptide eluate is digested with trypsin and desalted, followed by an LC-MS/MS assay.
Measurement of plasma ALDOC levels using ELISA
Plasma levels of ALDOC were measured using a human ALDOC ELISA kit (EK2552; SAB Biotherapeutics, Houston, TX, USA). The assay employs a precoated ALDOC-specific antibody on microtiter plates. Standards and plasma samples were incubated for 2 hours at 37 ℃. Sequentially, assay diluent A and B were added to form an antibody-antigen-biotin complex, followed by the addition of avidin-conjugated horseradish peroxidase. Color development was achieved using a substrate for 15 minutes, and absorbance was measured at 450 nm. Plasma ALDOC concentrations were determined using a standard curve.
Measurement of serum CEA, NSE, CYFRA21-1, and SCC levels
Serum samples from HCs, patients with BNs, and those with NSCLC were analyzed for CEA, NSE, CYFRA21-1, and SCC levels via electrochemiluminescence analysis on the Cobas e602 analyzer (Roche Diagnostics, Basel, Switzerland). Each biomarker measurement was conducted in accordance with the manufacturer’s protocol to ensure accuracy and consistency in the detection of these tumor markers. The laboratory used Bio-Rad Laboratories (Hercules, CA, USA) as a third-party quality control to guarantee the accuracy of the test results.
Cell culture
A549 cells [American Type Culture Collection (ATCC), Manassas, VI, USA] were cultured in RPMI 1640 medium supplemented with 10% fetal bovine serum (FBS) and 1% penicillin/streptomycin. 293T cells (ATCC) were cultured in Dulbecco’s Modified Eagle Medium (DMEM) supplemented with 10% FBS and 1% penicillin/streptomycin. All cells were maintained in a humidified incubator at 37 ℃ with 5% CO2. The cells were authenticated by short tandem repeat profiling and were routinely tested for mycoplasma contamination. Only cells within 2 months of culture were used in the experiments.
RNA isolation and quantitative real-time polymerase chain reaction (qRT-PCR)
Total RNA was extracted from cells using TRIzol reagent (Invitrogen, Thermo Fisher Scientific, Waltham, MA, USA). Messenger RNA (mRNA) was reverse-transcribed with the HifairIII 1st Strand cDNA Synthesis Kit (Yeasen, Shanghai, China). qRT-PCR was performed on a LC96 instrument (Roche Diagnostics) using 2× SYBR Green qPCR Master Mix (Bimake, Selleck Chemicals, Houston, TX, USA). Glyceraldehyde-3-phosphate dehydrogenase (GAPDH) was used as the internal control. Relative gene expression was calculated using the 2−ΔΔCt method. The primers for ALDOC were as follows: forward, ATGCCTCACTCGTACCCAG; and reverse, TTTCCACCCCAATTTGGCTCA. The primers for GAPDH were as follows: forward, ACAACTTTGGTATCGTGGAAGG; and reverse, GCCATCACGCCACAGTTTC.
Western blotting
For Western blotting, total protein was extracted from cells and separated via sodium dodecyl sulfate-polyacrylamide gel electrophoresis (SDS-PAGE) (10% gel), followed by transfer to polyvinylidene fluoride membranes. Membranes were incubated with primary antibodies specific for ALDOC (14884-1-AP; Proteintech, Chicago, IL, USA) and Tubulin (11224-1-AP; Proteintech) and detected using a chemiluminescence imaging system (Tanon 5200, Tanon Science, Shanghai, China).
Short hairpin RNA (shRNA) construction and lentivirus production
To knock down ALDOC expression, shRNA sequences targeting ALDOC (shALDOC-1: CTATTGTGGAACCTGAAATAT; shALDOC-2: GACCATAGGATGG GAGGATAG) were cloned into the pLKO.1 vector. Lentivirus was produced by transfecting 293T cells with pCMV-dR8.91, pCMV-VSV-G plasmids, and polyethyleneimine. The virus-containing medium was filtered and stored at −80 ℃. Cancer cells were exposed to the virus with polybrene (10 µg/mL) and selected with puromycin.
Cell Counting Kit-8 (CCK-8) and clone formation assay
Cell proliferation was assessed using the CCK-8 assay. Cells were seeded at 2×103 cells/well in 96-well plates and incubated with CCK-8 reagent for 3 hours. Absorbance at 450 nm was measured to assess cell viability. Clonogenic assays were performed by plating 500 cells per well in six-well plates. After 10–14 days of culture, colonies were fixed with 4% paraformaldehyde and stained with crystal violet. Colonies were counted under a microscope.
5-ethynyl-2-deoxyuridine (EdU) assay
Cell proliferation was also analyzed by EdU assay. Cells were treated with 50 µM of EdU for 2 hours at 37 ℃ and then processed according to the manufacturer’s instructions (C0078S; Beyotime Biotechnology, Nantong, China). EdU-positive cells were visualized and captured using a fluorescence microscope (Olympus, Tokyo, Japan).
Migration and invasion assays
Migration and invasion assays were performed using scratch wound-healing and Transwell chamber assays. For the wound-healing assay, cells were seeded at 500×103 cells per well in six-well plates, and a linear scratch was made using a 10-µL pipette tip. Cells were cultured in RPMI 1640 medium with 1% FBS; wound closure was monitored at 0, 24, 36, and 48 hours under a light microscope (Japan); and data were analyzed using ImageJ software (ImageJ, US National Institutes of Health, Bethesda, MD, USA). For the invasion assay, cells (50×103) were seeded in the upper chamber of 24-well Transwell plates coated with Matrigel. After 24 hours, cells that had migrated or invaded through the membrane were fixed, stained, and counted under a microscope.
Data processing and statistical analysis
R software (The R Foundation for Statistical Computing, Vienna, Austria) was used for data analysis. MedCalc software (MedCalc Software Ltd., Ostend, Belgium) was used to evaluate diagnostic performance and plot receiver operating characteristic (ROC) curves. To ensure accuracy, we performed 5-fold cross-validation using R. We randomly divided the dataset into 5 equal-sized subsets. Each time, 4 of them were used as the training set, and the remaining 1 subset was used as the testing set. The training and testing process was repeated 5 times, the average of the 5 times’ results was finally taken as the final evaluation index, and a consistent AUC value was obtained. According to the results of variance homogeneity test and normality test, a t-test or Wilcoxon rank-sum test was used to compare the protein levels among the BN, NSCLC, and HC groups. Plasma proteins with a false-discovery rate (FDR)-adjusted P value less than 0.05 were considered differential plasma proteins. Principal component analysis (PCA) was performed to evaluate the separation degree of each group. To compare the disease group with the control group, we plotted a volcanic map to show the association between FDR-adjusted P values and the protein log2 fold change. Heatmaps were used to visualize the differentially expressed plasma proteins. Pathway enrichment analysis of these proteins was performed using Kyoto Encyclopedia of Genes and Genomes (KEGG) pathways with Database for Annotation, Visualization and Integrated Discovery (DAVID) bioinformatics resources. For predictive modeling, logistic regression was used to create two combined prediction factors. The first factor was generated by fitting serum CEA, NSE, CYFRA21-1, and SCC levels, while the second combined factor included ALDOC along with CEA, NSE, CYFRA21-1, and SCC. ROC curve analysis was conducted to evaluate the diagnostic potential of ALDOC, CEA, NSE, CYFRA21-1, SCC, and their combination in distinguishing the NSCLC group from the HC and BN groups. A P value less than 0.05 was considered statistically significant for all analyses. An asterisk in the figures denotes the presence of statistical significance (i.e., *, P<0.05; **, P<0.01; ***, P<0.001; ****, P<0.0001).
Results
Study population and clinical characteristics
The study’s design is illustrated in Figure 1A. A total of 115 HCs, 71 patients with BNs, and 145 with early-stage NSCLC were initially recruited. After classification adjustments, the discovery set included 65 HCs, 21 patients with BNs, and 95 patients with early-stage NSCLC, as detailed in Table 1. Additionally, a validation set comprising 50 HCs, 50 patients with BNs, and 50 patients with early-stage NSCLC was used to assess differences in protein expression for diagnostic purposes. The baseline features of participants in the validation set are outlined in Table 1. There were no differences in baseline information such as age or gender between the discovery and validation set patients (P>0.05).
Table 1
| Demographics | Discovery | Validation | |||||||
|---|---|---|---|---|---|---|---|---|---|
| Healthy control (n=65) | Benign nodule (n=21) | NSCLC (n=95) |
P value | Healthy control (n=50) | Benign nodule (n=50) | NSCLC (n=50) | P value | ||
| Age, years, mean [range] | 60.8 [34–78] | 55.7 [27–73] | 59.9 [27–79] | 0.20 | 60.3 [34–78] | 58.3 [33–75] | 58.8 [34–78] | 0.39 | |
| Gender, n (%) | 0.24 | 0.27 | |||||||
| Male | 30 (46.2) | 11 (52.4) | 34 (35.8) | 28 (56.0) | 28 (56.0) | 21 (42.0) | |||
| Female | 35 (53.8) | 10 (47.6) | 61 (64.2) | 22 (44.0) | 22 (44.0) | 29 (58.0) | |||
| Clinical stage | – | – | |||||||
| IA | – | – | 89 | – | – | 43 | |||
| IB | – | – | 3 | – | – | 7 | |||
| IIB | – | – | 3 | – | – | 0 | |||
| Ever/current smoke | 0.75 | 0.52 | |||||||
| No | 53 | 16 | 73 | 39 | 37 | 34 | |||
| Yes | 12 | 5 | 22 | 11 | 13 | 16 | |||
| Subtype | – | – | |||||||
| LUAD | – | – | 89 | – | – | 48 | |||
| LUSC | – | – | 6 | – | – | 0 | |||
| Others | – | – | 0 | – | – | 2 | |||
LUAD, lung adenocarcinoma; LUSC, lung squamous cell carcinoma; NSCLC, non-small cell lung cancer; Other refers to cancers that have been diagnosed as NSCLC but for which the subtype is not clear.
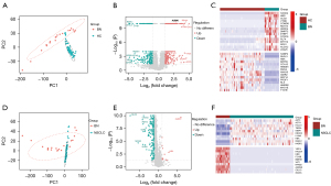
Significant differences in plasma low-abundance protein levels between the NSCLC and HC groups
A total of 181 plasma samples from 65 HCs, 21 patients with BNs, and 95 with NSCLC were analyzed using NaY-PPC-based plasma proteomics. Protein expression differences between the NSCLC and HC groups, NSCLC and BN groups, and BN and HC groups were assessed (Figure 1A). Heatmaps were drawn to highlight the differences in protein levels among the HC, BN, and NSCLC groups (Figure 1B). Comparative analyses confirmed marked variations in plasma protein abundance between the NSCLC and HC groups (Figure 2A-2C). PCA differentiated those with NSCLC from HCs, indicating a proteomic profile associated with NSCLC progression. Volcano plots revealed significant plasma protein differences between HCs and patients with NSCLC, identifying 430 proteins with significantly altered abundance in NSCLC (P<0.05; |log2 fold change| >1). The top 15 upregulated proteins in NSCLC included vitamin D-binding protein (VTDB), doublesex- and mab-3-related transcription factor 2 (DMRT2), platelet factor 4 (PLF4), myotubularin-related protein 1 (MTMR1), ALDOC, caspase-2 (CASP2), myosin-14 (MYH14), ubiquitin carboxyl-terminal hydrolase MINDY-3 (MINY3), RING-box protein 2 (RBX2), POTE ankyrin domain family member J (POTEJ), protein cornichon homolog 4 (CNIH4), insulin receptor substrate 1 (IRS1), platelet glycoprotein IX (GPIX), CKLF-like MARVEL transmembrane domain-containing protein 3 (CKLF3), and tetraspanin-33 (TSN33), while the top 15 downregulated proteins included high mobility group protein B2 (HMGB2), uroporphyrinogen-III synthase (HEM4), far upstream element-binding protein 2 (FUBP2), SH3 domain-binding glutamic acid-rich-like protein 3 (SH3L3), profilin-1 (PROF1), collagen alpha-2(I) chain (CO1A2), dipeptidase 2 (DPEP2), peptidyl-prolyl cis-trans isomerase FKBP1A (FKB1A), high mobility group protein B1 (HMGB1), purine nucleoside phosphorylase (PNPH), triosephosphate isomerase (TPIS), protein S100-A8 (S10A8), L-lactate dehydrogenase B chain (LDHB), L-lactate dehydrogenase A chain (LDHA), and adenine phosphoribosyltransferase (APT).
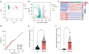
Notably, several differential proteins have been previously identified as being associated with NSCLC, including ALDOC, CASP2, IRS1, HMGB2/1, DPEP2, LDHB/A, and APT (16-19). For instance, DPEP2 is typically expressed in normal lung tissues but is downregulated in lung adenocarcinoma (LUAD), which is consistent with our findings (19). Additionally, the IRS1/PI3K/Akt pathway has been linked to the growth and migration of KRAS-mutated LUAD cells, while ALDOC has been positively correlated with the progression and poor prognosis of NSCLC (20,21). Given its clear procarcinogenic effects, ALDOC was selected as the focus for further study. Notably, we found, for the first time, that ALDOC was significantly elevated in the plasma of patients with NSCLC, suggesting its potential as a biomarker for early diagnosis. The ELISA assay further confirmed the elevated plasma levels of ALDOC in the NSCLC group, and there was a strong correlation between the NaY-PPC and ELISA results (Figure 2D-2F). These findings underscore the potential of plasma proteomics for early NSCLC diagnosis and provide insight into the molecular changes underpinning NSCLC progression.
Differential plasma proteins among the BN, HC, and NSCLC groups
To characterize the plasma protein profile shifts linked to lung cancer progression, we compared the HC, BN, and NSCLC groups. Using PCA, volcano plots, and heatmaps, our study identified differences in plasma protein distribution and abundance across these groups. First, PCA indicated a clear separation between the HC and BN groups (Figure 3A), volcano plots illustrated significant protein abundance differences (Figure 3B), and heatmaps provided a visual summary of the protein expression differences (Figure 3C). Subsequently, we compared the serum protein expression between the BN and NSCLC groups using the same analysis. The PCA characteristics of the two groups were significantly different (Figure 3D). Notably, the volcanic map indicated that serum proteins in the NSCLC group were significantly downregulated as compared with those in the BN group (Figure 3E); these significantly different proteins are visualized in the heatmap in Figure 3F. These results reflect progressive changes in plasma proteomics from healthy to benign to malignant states, suggesting a potential link between changes in plasma protein characteristics and lung cancer progression. Between the BN and HC groups, 1,877 proteins showed significant differences in abundance (P<0.05; |log2 fold change| >1). More specifically, 1,549 proteins were upregulated in the BN group, with the most upregulated proteins being very-long-chain (3R)-3-hydroxyacyl-CoA dehydratase 4 (HACD4), hemoglobin subunit delta (HBD), hydroxyacylglutathione hydrolase (GLO2), VTDB, COMM domain-containing protein 6 (COMD6), retinol dehydrogenase 14 (RDH14), probable E3 ubiquitin-protein ligase HERC4 (HERC4), DMRT2, dysbindin (DTBP1), coiled-coil domain-containing protein 6 (CCDC6), PLF4, MYH14, son of sevenless homolog 1 (SOS1), ALDOC, and leucine repeat adapter protein 25 (LRA25). Conversely, 328 proteins were downregulated, with hyaluronan-binding protein 2 (HABP2), SH3L3, hemoglobin subunit alpha (HBA), signal recognition particle 9 kDa protein (SRP09), CO1A2, HMGB1, protein-arginine deiminase type-4 (PADI4), annexin A5 (ANXA5), Rho GDP-dissociation inhibitor 2 (GDIR2), signal recognition particle 14 kDa protein (SRP14), PROF1, 60S ribosomal protein L5 (RL5), high mobility group protein B2 (HMGB2), unconventional myosin-Ie (MYO1E), and tetratricopeptide repeat protein 21B (TT21B) being the most downregulated (Figure 3A-3C). This differential expression suggests that certain plasma protein changes may correlate with nodule development, potentially differentiating benign from malignant growth. Furthermore, in the comparison of the NSCLC and BN groups, 1,155 proteins showed significant differences, with 47 proteins being upregulated and 1,108 being downregulated in the NSCLC group relative to the BN group (Figure 3D-3F, available online: https://cdn.amegroups.cn/static/public/tlcr-2025-530-1.xlsx). The notable upregulated proteins were protein YIPF4 (YIPF4), HACD4, HBD, protein FAM210B (F210B), BMP-2-inducible protein kinase (BMP2K), synaptic vesicle membrane protein VAT-1 homolog (VAT1), nuclear factor NF-kappa-B p100 subunit (NFKB2), adhesion G-protein coupled receptor G6 (AGRG6), C-X-C motif chemokine 10 (CXL10), and protein transport protein Sec24A (SC24A), while the notable downregulated proteins were aspartate aminotransferase, cytoplasmic (AATC), actin, gamma-enteric smooth muscle (ACTH), hematopoietic lineage cell-specific protein (HCLS1), TBC1 domain family member 22A (TB22A), immunoglobulin-binding protein 1 (IGBP1), E3 ubiquitin-protein ligase HECTD3 (HECD3), immunoglobulin lambda variable 9-49 (LV949), HBA, Ral GTPase-activating protein subunit alpha-1 (RGPA1), and HABP2. These results point to a distinct plasma proteome associated with the progression from benign to malignant states in lung tissues. The observed shifts in protein levels provide insights into the molecular mechanisms that distinguish benign from malignant lung nodules.
ALDOC as a reliable biomarker for lung cancer diagnosis
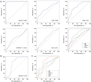
We analyzed the three differential protein sets using Venn diagrams and identified 23 consensus plasma proteins (Figure 4A,4B). Of these, ALDOC, MYH14, HBD, GAPR1, and GLO2 have been reported to be associated with malignancy. Previous studies have indicated the high expression of ALDOC in lung cancer, and GLO2 has been noted for its anticancer effects in NSCLC A549 cells (21,22). In our study, the expression of PF4, ALDOC, MYH14, GP9, and CMTM3 was elevated in patients with early-stage NSCLC as compared to HCs (Figure 4B). KEGG pathway analysis showed glycolysis as a major differential expression pathway (Figure 4C), underscoring the metabolic adaptations in cancer cells that likely emerge to meet increased energy demands. Given ALDOC’s key role in glycolysis, this study focused on its diagnostic potential. The plasma ALDOC levels in the NSCLC group were higher than those in the HC group (Figure 4D). ALDOC demonstrated strong diagnostic potential, with an area under the curve (AUC) of 0.994, a sensitivity of 94.74%, and a specificity of 100.00%, surpassing traditional biomarkers including CEA, NSE, CYFRA21-1, and SCC (Figure 5A, Table 2).
Table 2
| Predictor | AUC | Sensitivity (%) | Specificity (%) | SE | 95% CI of AUC | Delong test P value |
|---|---|---|---|---|---|---|
| Discovery cohort | ||||||
| CEA | 0.663 | 51.58 | 78.46 | 0.0425 | 0.584 to 0.735 | <0.001a |
| NSE | 0.781 | 68.42 | 75.38 | 0.0371 | 0.709 to 0.842 | <0.001a |
| CYFRA21-1 | 0.574 | 51.58 | 69.23 | 0.0460 | 0.493 to 0.652 | <0.001a |
| SCC | 0.611 | 61.05 | 55.38 | 0.0452 | 0.531 to 0.687 | <0.001a |
| ALDOC | 0.994 | 94.74 | 100.00 | 0.00385 | 0.967 to 1.000 | |
| Validation cohort | ||||||
| CEA | 0.618 | 64.00 | 72.00 | 0.0582 | 0.516 to 0.714 | <0.001a |
| NSE | 0.757 | 76.00 | 64.00 | 0.0479 | 0.661 to 0.837 | <0.001a |
| CYFRA21-1 | 0.591 | 74.00 | 46.00 | 0.0574 | 0.488 to 0.689 | <0.001a |
| SCC | 0.622 | 52.00 | 66.00 | 0.0560 | 0.520 to 0.717 | <0.001a |
| ALDOC | 1.000 | 100.00 | 100.00 | 0.000 | 0.964 to 1.000 |
a, Delong test P value vs. ALDOC. ALDOC, fructose-bisphosphate aldolase C; AUC, area under the curve; CEA, carcinoembryonic antigen; CI, confidence interval; CYFRA21-1, cytokeratin fragment 21-1; HC, healthy control; NSCLC, non-small cell lung cancer; NSE, neuron-specific enolase; SCC, squamous cell carcinoma; SE, standard error.
Interestingly, ALDOC levels were lower in the NSCLC group than in the BN group, indicating ALDOC’s potential involvement in the malignant transformation of pulmonary nodules. ALDOC’s differential diagnostic efficacy for distinguishing benign from malignant nodules was moderate (AUC =0.720, sensitivity =83.16%, specificity =66.67%) (Figure 5B, Table 3). A combined diagnostic model with ALDOC and traditional biomarkers improved the differentiation of benign and malignant nodules (AUC =0.824, sensitivity =80.00%, specificity =76.19%) (Figure 5C, Table 3). Therefore, ALDOC not only performs well in the diagnosis of early-stage NSCLC but also shows potential application value in distinguishing between benign and malignant lung nodules.
Table 3
| Predictor | AUC | Sensitivity (%) | Specificity (%) | SE | 95% CI of AUC | Delong test P value |
|---|---|---|---|---|---|---|
| Discovery cohort | ||||||
| CEA | 0.656 | 70.53 | 57.14 | 0.0592 | 0.563 to 0.742 | 0.55a |
| NSE | 0.686 | 65.26 | 71.43 | 0.0625 | 0.593 to 0.769 | 0.74a |
| CYFRA21-1 | 0.557 | 48.42 | 71.43 | 0.0688 | 0.462 to 0.650 | 0.13a |
| SCC | 0.556 | 37.89 | 76.19 | 0.0689 | 0.461 to 0.648 | 0.20a |
| ALDOC | 0.720 | 83.16 | 66.67 | 0.0860 | 0.629 to 0.800 | 0.02b |
| CEA + NSE + CYFRA21-1 + SCC + ALDOC | 0.824 | 80.00 | 76.19 | 0.0549 | 0.742 to 0.888 | |
| Validation cohort | ||||||
| CEA | 0.624 | 64.00 | 62.00 | 0.0574 | 0.521 to 0.719 | 0.08a |
| NSE | 0.710 | 58.00 | 76.00 | 0.0549 | 0.556 to 0.749 | 0.54a |
| CYFRA21-1 | 0.579 | 40.00 | 80.00 | 0.0592 | 0.482 to 0.683 | 0.03a |
| SCC | 0.536 | 48.00 | 62.00 | 0.0580 | 0.433 to 0.636 | 0.005a |
| ALDOC | 0.757 | 88.00 | 64.00 | 0.0513 | 0.661 to 0.837 | 0.05b |
| CEA + NSE + CYFRA21-1 + SCC + ALDOC | 0.864 | 80.00 | 78.00 | 0.0367 | 0.780 to 0.924 |
a, Delong test P value vs. ALDOC; b, Delong test P value vs. CEA + NSE + CYFRA21-1 + SCC + ALDOC. ALDOC, fructose-bisphosphate aldolase C; AUC, area under the curve; BN, benign lung nodule; CEA, carcinoembryonic antigen; CI, confidence interval; CYFRA21-1, cytokeratin fragment 21-1; NSCLC, non-small cell lung cancer; NSE, neuron-specific enolase; SCC, squamous cell carcinoma; SE, standard error.
Validation and efficacy of predictive diagnostic markers
To confirm the reliability of our results, we collected plasma samples from the HC, BN, and NSCLC groups for validation (Figure 6A). In the validation cohort, we detected plasma concentrations of ALDOC using ELISA. First, we verified the consistency of plasma proteomics based on NaY-PPC and ELISA in detecting plasma ALDOC (Figure 3D-3F). The ELISA results showed that the ALDOC concentration was higher in the BN group than in the NSCLC group, while it was the lowest in the HC group, which was consistent with the proteomics results (Figure 6B). In distinguishing NSCLC from HC, the AUC for the diagnostic performance of ALDOC in the validation set was 1.000 (Figure 6C, Table 2), further confirming that plasma ALDOC is a valid marker for the diagnosis of early-stage NSCLC. In terms of distinguishing NSCLC from BN, ALDOC had an AUC of 0.757. For the combination of ALDOC with CEA, NSE, CYFRA21-1, and SCC, the AUC was 0.864 (Figure 6D, Table 3), suggesting that the combined diagnosis of ALDOC with conventional tumor markers can significantly improve the discrimination rate of benign and malignant lung nodules (P<0.05). These results further demonstrate that plasma ALDOC alone can effectively screen for patients with NSCLC. Combination with traditional biomarkers further improved ALDOC’s ability to differentiate between patients with NSCLC and those with BNs.
ALDOC overexpression in NSCLC tissues and its correlation with poor prognosis
Aldolase (ALDO) family members play a crucial role in glycolysis, catalyzing the cleavage of fructose-1,6-bisphosphate into dihydroxyacetone phosphate (DHAP) and glyceraldehyde-3-phosphate (G3P), which provide energy and metabolic intermediates for cells. The family consists of three isoenzymes—ALDOA, ALDOB, and ALDOC—each with distinct expression patterns and functions in different tissues. In this study, we used big data analysis to examine the expression of these isoenzymes in tissues from patients with NSCLC. The results indicated that ALDOA and ALDOC were significantly overexpressed in tumor tissues compared to normal tissues, while ALDOB expression did not show significant differences between normal and tumor samples (Figure 7A). Furthermore, the elevated expression of ALDOA and ALDOC was associated with poor prognosis in patients with NSCLC and negatively correlated with overall survival post-immunotherapy (Figure 7B,7C). These findings further highlight the critical role of ALDOC in the development and progression of NSCLC.
ALDOC promoted the proliferation and migration of NSCLC cells
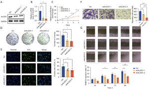
To investigate the means by which ALDOC influences the biological behaviors of NSCLC cells, we conducted gene knockdown experiments to assess its impact on cell proliferation, migration, and invasion. Western blotting and qRT-PCR results confirmed a significant decrease in the both protein and mRNA levels of ALDOC in the knockdown group, verifying the effectiveness of the knockdown (Figure 8A,8B). CCK-8 cell proliferation assays demonstrated that knockdown of ALDOC significantly suppressed cell proliferation (Figure 8C). Clonogenic assays further demonstrated that ALDOC knockdown led to a reduced number of colonies formed (Figure 8D), suggesting that ALDOC plays a role in promoting tumor cell proliferation. EdU incorporation assays showed weakened proliferation of NSCLC cells following ALDOC knockdown (Figure 8E). Additionally, Transwell invasion assays and scratch wound-healing experiments revealed that ALDOC knockdown significantly reduced the migration and invasion capabilities of the cells (Figure 8F,8G), indicating that ALDOC may contribute to the motility of tumor cells. These data suggest that ALDOC knockdown significantly impacts the malignant biological behaviors of NSCLC cells in several aspects, indicating that ALDOC may act as an oncogenic factor in the development and progression of NSCLC and could serve as a potential therapeutic target.
Discussion
The early diagnosis of NSCLC is critical for improving patient prognosis. However, current diagnostic methods often struggle to effectively differentiate between benign and malignant lung nodules. This challenge underscores the urgent need for reliable biomarkers that can facilitate the early identification of malignant nodules. Our study employed NaY-PPC-based low-abundance proteomics technology, which significantly reduces the influence of high-abundance plasma proteins, thereby enhancing the detection of low-abundance proteins. In our investigation, we used a combination of low-abundance proteomics screening and validation via ELISA, ultimately identifying ALDOC as a significant plasma biomarker with strong diagnostic potential for early-stage NSCLC. Notably, integrating ALDOC with existing tumor markers enhances the differentiation between benign and malignant nodules.
Our results showed significant differences in low-abundance plasma proteins among the early-stage NSCLC, BN, and HC groups. The unique plasma proteomic profile of patients with early-stage NSCLC specifically reflects early functional changes in the tumor and distinguishes it from HCs and those with BNs. We identified 23 plasma proteins in the NSCLC group that differed from those in the HC and BN groups. After KEGG enrichment analysis, the plasma proteins were found to be concentrated in glycolysis/gluconeogenesis. Aerobic glycolysis is one of hallmarks of cancer, and damage to the glucose metabolism can markedly influence the energy supply and progression of cancer (23). The roles of various metabolic enzymes in tumors, including ALDOC, have been well documented (24,25). ALDOC was found to be highly expressed in the tissues of patients with NSCLC and regulated by the Wnt/beta-catenin signaling pathway (21). De Vitis et al. reported that low levels of ALDOC could markedly decrease the production of lactate in LUAD cells and impair their ability to form globules in a 3D cell culture (26). Additionally, the silencing of lactate dehydrogenase B can induce persistent mitochondrial DNA damage, reduce the activity of mitochondrial respiration complex and oxidative phosphorylation, and reduce the metabolism of mitochondrial metabolites (27). Given ALDOC’s procarcinogenic effects, we focused on validating its potential as a marker for the early screening of malignant lung nodules.
Our findings demonstrated that ALDOC effectively distinguishes NSCLC from HC, achieving an impressive AUC of 0.994, indicating high sensitivity and specificity as a standalone biomarker. Interestingly, ALDOC levels were intermediate in the BN group—lower than in those in the NSCLC group but higher than those in the HC group. This suggests that while ALDOC elevation may signal the presence of abnormal lung pathology, its higher levels are more indicative of malignant processes, offering a potential gradient valuable for clinical evaluation. The ability to distinguish between BNs and NSCLC, however, was enhanced significantly by combining ALDOC with conventional tumor markers including CEA, NSE, CYFRA21-1, and SCC. The combined biomarker approach increased the AUC to 0.824, indicating that this multimarker strategy could provide a more reliable diagnostic framework, especially for challenging cases in which benign and malignant nodules exhibit overlapping features. Notably, since most NSCLC cases in our study were stage IA, the ability to differentiate such early-stage malignancies from benign nodules highlights the clinical value of this biomarker approach.
Our study further revealed that ALDOC expression was not only elevated in NSCLC tissues but also correlated with tumor aggressiveness and progression. Functional assays demonstrated that ALDOC knockdown significantly reduced NSCLC cell proliferation, migration, and invasion, indicating its potential role as a tumor-promoting factor. Mechanistically, ALDOC may influence tumor progression through its involvement in glycolytic metabolism, supporting the Warburg effect in cancer cells. Furthermore, the Kaplan-Meier survival analysis showed that high ALDOC expression was associated with poorer overall survival, underscoring its prognostic significance. These findings suggest that ALDOC is not only a promising diagnostic biomarker but may also serve as a therapeutic target in NSCLC.
Our findings have several clinical implications. First, as a minimally invasive biomarker, plasma ALDOC could facilitate the early detection and screening of NSCLC, which may be particularly valuable for patients at high risk who may benefit from regular monitoring. Second, the combination of ALDOC with traditional markers improved the diagnostic accuracy for differentiating NSCLC from a benign condition, which could reduce the need for more invasive procedures in cases where malignancy is uncertain. Finally, our study underscores the importance of exploring metabolic biomarkers in cancer diagnostics, aligning with the trend of personalized medicine.
However, certain limitations to this study should be acknowledged. Although the validation cohort supported our findings, larger, multicenter studies are needed to confirm ALDOC’s diagnostic utility across diverse populations. Furthermore, while we examined ALDOC’s association with metabolic pathways, additional studies are required to fully elucidate its role in NSCLC biology and its interactions with other metabolic markers.
Conclusions
ALDOC demonstrated robust diagnostic capabilities for NSCLC and, when combined with other markers, improved differentiation between malignant and BNs. Additionally, its functional role in NSCLC progression and association with patient prognosis highlight its potential as both a biomarker and a therapeutic target. This study lays the foundation for further investigation into ALDOC as a reliable biomarker, contributing to more accurate and personalized approaches in NSCLC management. Our findings support the value of low-abundance protein biomarkers in lung nodule risk assessment and treatment strategies.
Acknowledgments
We thank Dr. T. Jeroen N. Hiltermann (University of Groningen, University Medical Center Groningen, Groningen, the Netherlands) for the critical comments and valuable advice on this study.
Footnote
Reporting Checklist: The authors have completed the TRIPOD and MDAR reporting checklists. Available at https://tlcr.amegroups.com/article/view/10.21037/tlcr-2025-530/rc
Data Sharing Statement: Available at https://tlcr.amegroups.com/article/view/10.21037/tlcr-2025-530/dss
Peer Review File: Available at https://tlcr.amegroups.com/article/view/10.21037/tlcr-2025-530/prf
Funding: This work was supported by
Conflicts of Interest: All authors have completed the ICMJE uniform disclosure form (available at https://tlcr.amegroups.com/article/view/10.21037/tlcr-2025-530/coif). The authors have no conflicts of interest to declare.
Ethical Statement: The authors are accountable for all aspects of the work in ensuring that questions related to the accuracy or integrity of any part of the work are appropriately investigated and resolved. The study was conducted in accordance with the Declaration of Helsinki and its subsequent amendments. The study was approved by the Ethics Committee of Tianjin Medical University Cancer Institute and Hospital (No. AE-2021132) and informed consent was taken from all the patients.
Open Access Statement: This is an Open Access article distributed in accordance with the Creative Commons Attribution-NonCommercial-NoDerivs 4.0 International License (CC BY-NC-ND 4.0), which permits the non-commercial replication and distribution of the article with the strict proviso that no changes or edits are made and the original work is properly cited (including links to both the formal publication through the relevant DOI and the license). See: https://creativecommons.org/licenses/by-nc-nd/4.0/.
References
- Bray F, Laversanne M, Sung H, et al. Global cancer statistics 2022: GLOBOCAN estimates of incidence and mortality worldwide for 36 cancers in 185 countries. CA Cancer J Clin 2024;74:229-63. [Crossref] [PubMed]
- Hendriks LEL, Remon J, Faivre-Finn C, et al. Non-small-cell lung cancer. Nat Rev Dis Primers 2024;10:71. [Crossref] [PubMed]
- Chen S, Cheng S, Cai J, et al. The current therapeutic cancer vaccines landscape in non-small cell lung cancer. Int J Cancer 2024;155:1909-27. [Crossref] [PubMed]
- Wang KL, Yeh TY, Hsu PC, et al. Discovery of novel anaplastic lymphoma kinase (ALK) and histone deacetylase (HDAC) dual inhibitors exhibiting antiproliferative activity against non-small cell lung cancer. J Enzyme Inhib Med Chem 2024;39:2318645. [Crossref] [PubMed]
- Gang X, Yan J, Li X, et al. Immune checkpoint inhibitors rechallenge in non-small cell lung cancer: Current evidence and future directions. Cancer Lett 2024;604:217241. [Crossref] [PubMed]
- Dickerson H, Diab A, Al Musaimi O. Epidermal Growth Factor Receptor Tyrosine Kinase Inhibitors in Cancer: Current Use and Future Prospects. Int J Mol Sci 2024;25:10008. [Crossref] [PubMed]
- Cooper AJ, Sequist LV, Lin JJ. Third-generation EGFR and ALK inhibitors: mechanisms of resistance and management. Nat Rev Clin Oncol 2022;19:499-514. [Crossref] [PubMed]
- Moghaddam SJ, Savai R, Salehi-Rad R, et al. Premalignant Progression in the Lung: Knowledge Gaps and Novel Opportunities for Interception of Non-Small Cell Lung Cancer. An Official American Thoracic Society Research Statement. Am J Respir Crit Care Med 2024;210:548-71. [Crossref] [PubMed]
- The blood proteome of imminent lung cancer diagnosis. Nat Commun 2023;14:3042. [Crossref] [PubMed]
- von Itzstein MS, Gerber DE, Minna JD. Contemporary Lung Cancer Screening and the Promise of Blood-Based Biomarkers. Cancer Res 2021;81:3441-3. [Crossref] [PubMed]
- Hadjidemetriou M, Al-Ahmady Z, Buggio M, et al. A novel scavenging tool for cancer biomarker discovery based on the blood-circulating nanoparticle protein corona. Biomaterials 2019;188:118-29. [Crossref] [PubMed]
- Anderson NL, Anderson NG. The human plasma proteome: history, character, and diagnostic prospects. Mol Cell Proteomics 2002;1:845-67. [Crossref] [PubMed]
- Kosaka PM, Calleja M, Tamayo J. Optomechanical devices for deep plasma cancer proteomics. Semin Cancer Biol 2018;52:26-38. [Crossref] [PubMed]
- Ma C, Li Y, Li J, et al. Comprehensive and deep profiling of the plasma proteome with protein corona on zeolite NaY. J Pharm Anal 2023;13:503-13. [Crossref] [PubMed]
- Health Commission Of The People’s Republic Of China N. National guidelines for diagnosis and treatment of lung cancer 2022 in China (English version). Chin J Cancer Res 2022;34:176-206. [Crossref]
- Cang S, Liu R, Jin W, et al. Integrated DIA proteomics and lipidomics analysis on non-small cell lung cancer patients with TCM syndromes. Chin Med 2021;16:126. [Crossref] [PubMed]
- Zhang Q, Li Y, Zhao M, et al. MiR-494 acts as a tumor promoter by targeting CASP2 in non-small cell lung cancer. Sci Rep 2019;9:3008. [Crossref] [PubMed]
- Wang R, Yamada T, Kita K, et al. Transient IGF-1R inhibition combined with osimertinib eradicates AXL-low expressing EGFR mutated lung cancer. Nat Commun 2020;11:4607. [Crossref] [PubMed]
- Zhang X, Zhang Y, Gao X, et al. Integrated Single-Cell and Transcriptome Sequencing Analyses Identify Dipeptidase 2 as an Immune-Associated Prognostic Biomarker for Lung Adenocarcinoma. Pharmaceuticals (Basel) 2023;16:871. [Crossref] [PubMed]
- Morel M, Long W. FBXL16 promotes cell growth and drug resistance in lung adenocarcinomas with KRAS mutation by stabilizing IRS1 and upregulating IRS1/AKT signaling. Mol Oncol 2024;18:762-77. [Crossref] [PubMed]
- Shang B, Lu F, Jiang S, et al. ALDOC promotes non-small cell lung cancer through affecting MYC-mediated UBE2N transcription and regulating Wnt/β-catenin pathway. Aging (Albany NY) 2023;15:9614-32. [Crossref] [PubMed]
- Antognelli C, Frosini R, Santolla MF, et al. Oleuropein-Induced Apoptosis Is Mediated by Mitochondrial Glyoxalase 2 in NSCLC A549 Cells: A Mechanistic Inside and a Possible Novel Nonenzymatic Role for an Ancient Enzyme. Oxid Med Cell Longev 2019;2019:8576961. [Crossref] [PubMed]
- Yadav D, Yadav A, Bhattacharya S, et al. GLUT and HK: Two primary and essential key players in tumor glycolysis. Semin Cancer Biol 2024;100:17-27. [Crossref] [PubMed]
- Qiao Q, Hu S, Wang X. The regulatory roles and clinical significance of glycolysis in tumor. Cancer Commun (Lond) 2024;44:761-86. [Crossref] [PubMed]
- Cerella C, Dicato M, Diederich M. Modulatory roles of glycolytic enzymes in cell death. Biochem Pharmacol 2014;92:22-30. [Crossref] [PubMed]
- De Vitis C, Battaglia AM, Pallocca M, et al. ALDOC- and ENO2- driven glucose metabolism sustains 3D tumor spheroids growth regardless of nutrient environmental conditions: a multi-omics analysis. J Exp Clin Cancer Res 2023;42:69. [Crossref] [PubMed]
- Deng H, Gao Y, Trappetti V, et al. Targeting lactate dehydrogenase B-dependent mitochondrial metabolism affects tumor initiating cells and inhibits tumorigenesis of non-small cell lung cancer by inducing mtDNA damage. Cell Mol Life Sci 2022;79:445. [Crossref] [PubMed]
(English Language Editor: J. Gray)

