Single-cell and spatial transcriptomics profile the interaction of SPP1+ macrophages and FAP+ fibroblasts in non-small cell lung cancer
Highlight box
Key findings
• Some of the differentially expressed genes (DEGs) in non-small cell lung cancer (NSCLC) identified through bulk-seq analysis are attributed to their expression in the tumor microenvironment (TME) cells, with SPP1 being the top DEG specifically expressed in myeloid cells. The increased proportion of SPP1+ macrophages interacting with FAP+ fibroblasts facilitates tumor progression and contributes to immune evasion. Knockout of Spp1 in macrophages promotes tumor immune infiltration and inhibits tumor growth.
What is known and what is new?
• DEGs identified by bulk sequencing may reflect changes in specific cell types or represent high expression levels in TME cells rather than epithelial cells, which may not accurately reflect the functions of these DEGs. There is currently a lack of systematic studies investigating the TME-related DEGs in NSCLC, and their functions contribute to tumor progression and treatment outcomes.
• Our study began by examining the DEGs associated with NSCLC identified through bulk-seq, with a particular focus on SPP1 through single-cell RNA sequencing (scRNA-seq) analysis. SPP1 ranks as the top DEG that is highly expressed in macrophages, particularly in SPP1+ macrophages, which interact with FAP+ fibroblasts to form an immune barrier around tumors, ultimately leading to reduced effectiveness of immunotherapy in NSCLC.
What is the implication, and what should change now?
• These findings underscore the necessity for novel therapeutic strategies that target the interactions between myeloid and stromal cells rather than focusing solely on tumor cells. Future research should prioritize the development of inhibitors or neutralizing antibodies against key mediators like SPP1 to disrupt macrophage-fibroblast communication.
Introduction
Non-small cell lung cancer (NSCLC) represents the most common subtype of lung cancer, accounting for about 85% of all cases (1). The immune checkpoint inhibitors (ICIs) have significantly enhanced the treatment outcomes of NSCLC, but many patients continue to experience disease progression during immunotherapy (2). Combining chemotherapy with immunotherapy may improve outcomes for some patients with low programmed death-ligand 1 (PD-L1) expression (3), yet a substantial proportion either do not respond to treatment or have only a limited response, with median progression-free survival (mPFS) varying between 4 and 10 months across different trials (4). Therefore, it is necessary to understand the mechanism of drug resistance in NSCLC and find potential intervention targets to enhance the therapeutic efficacy (5).
Besides the pivotal role of somatic alterations of driver genes in epithelial cells (e.g., EGFR and KRAS mutations) in tumorigenesis of NSCLC (6-8), numerous upregulated genes in tumor also exert significant impacts on cancer progression and treatment outcomes (e.g., KRT19 and MUC1) (9-11). These differentially expressed genes (DEGs) can be identified through comparative transcriptomic analyses of tumor and adjacent tissues, subsequently verifying their function by modulating their expression in normal or tumor epithelial cells at the cellular level and in animal models. For instance, Lin et al. found that upregulation of IGF2BP3 in NSCLC contributes to metabolic reprogramming linked to acquired resistance to epidermal growth factor receptor tyrosine kinase inhibitors (EGFR TKIs), indicating that targeting oxidative phosphorylation could improve treatment responses (12). However, the DEGs identified through bulk sequencing may reflect changes in specific cell types or represent high expression levels in the tumor microenvironment (TME) cells rather than in epithelial cells. For example, SULF1 shows significantly increased expression in NSCLC, but it is primarily expressed in fibroblasts rather than other cells (13). There is currently a lack of systematic studies investigating which DEGs are specifically related to the TME and how these genes contribute to tumor progression and treatment outcomes in NSCLC.
Recent advancements in single-cell RNA sequencing (scRNA-seq) and spatial transcriptomics (ST) have enabled comprehensive profiling of TME landscapes (14-21). Through bioinformatic analysis of scRNA-seq data, we can investigate the changes in the proportion of components in TME and the communication between different cells (22). ST preserves spatial information within tissue samples, revealing cellular interactions in the overall tissue architecture. Recently, several studies have employed multi-omics approaches to analyze the role of the TME in immune suppression barriers, tumorigenesis, and immunotherapy across various cancers (23-25). However, the spatial distribution and functional synergy mechanisms among different cell types within the TME of NSCLC still lack systematic investigation.
Here, we employed bulk RNA sequencing to identify the consistently highly expressed DEGs in NSCLC. By integrating scRNA-seq data from multiple datasets, we focused on the DEGs exhibiting specific expression in the TME cells (e.g., SPP1), and determined how they function. By using ST, multiplex immunofluorescence, and mouse model, we investigated SPP1+ macrophages and FAP+ fibroblasts significantly enriched in tumor tissues and their interactions collaboratively established an immune-exclusion barrier, effectively suppressed T cell infiltration and contributed to resistance against immunotherapy. Collectively, these findings provide a theoretical foundation and experimental evidence for the development of combined immunotherapeutic strategies targeting SPP1+ macrophages and FAP+ fibroblasts, highlighting their substantial potential for clinical translation. We present this article in accordance with the ARRIVE reporting checklist (available at https://tlcr.amegroups.com/article/view/10.21037/tlcr-2025-244/rc).
Methods
Data collection
We collected 10 published scRNA-seq datasets from Gene Expression Omnibus (GEO) with access number GSE131907, GSE148071, GSE127465, GSE171145, GSE149655, GSE117570, GSE201333, GSE207422, GSE179994, GSE123904, and two datasets from EMBL-EBI with accession E-MTAB-6653 and E-MTAB-6149 (26-37). Additionally, one dataset was obtained from https://lungcancer.chenlulab.com/.
For bulk RNA-seq transcriptomic data, we acquired two datasets from The Cancer Genome Atlas (TCGA): TCGA-lung adenocarcinoma (LUAD) and TCGA-lung squamous cell carcinoma (LUSC). In addition, we obtained five GEO datasets—GSE19804, GSE151101, GSE32863, GSE31210, and GSE44077—that contained both tumor and adjacent transcriptomic data (38-42).
We obtained human NSCLC ST data (10× Visium) from EMBL-EBI (accession: E-MTAB-13530) and the Genome Sequence Archive of the BIG Data Center with accession number HRA002509 (25). RNA-seq data of anti-PD-1 combined with chemotherapy from GEO (accession number: GSE207422) (14,33).
Data integration of scRNA-seq data
The analysis of the single-cell transcriptome was carried out following similar pipeline we previously described (43-45). Samples containing more than 1,000 cells were retained for further analysis. To remove potential doublets, Scrublet (version 0.1) was applied. Cells were retained according to the following criteria: (I) more than 200 expressed genes; (II) less than 25% mitochondrial gene expression; and (III) fewer than 8,000 expressed genes. After stringent quality control, a total of 547,360 cells were retained for subsequent analysis. Raw count data were normalized to adjust using normalize_total function, followed by log-transformation with log1p to stabilize the variance across cells. Highly variable genes (HVGs) were identified using highly_variable_genes function and were subsequently employed in downstream analyses. The Harmony method, as implemented in Scanpy (version 1.9.6), was employed to correct for batch effects (46). Dimensionality reduction was performed via principal component analysis (PCA), thereby reducing the complexity of the dataset while preserving the most relevant biological variation.
A neighborhood graph was constructed with neighbors’ function, leveraging the principal components derived from PCA. For visualization of the cellular landscape, Uniform Manifold Approximation and Projection (UMAP) was computed. The Leiden algorithm was employed to define cell clusters, facilitating the identification of distinct cell populations. Differential expression analysis was subsequently conducted using rank_genes_groups function to determine cluster-specific marker genes, thereby enabling further characterization of the cellular subtypes.
Spatial deconvolution
We employed cell2location (version 0.1.4) to deconvolute the cellular composition of each ST spot, utilizing a previously integrated and annotated scRNA-seq reference dataset. For the ST data, spots with total UMI counts greater than 200 were retained for downstream analysis, and mitochondrial genes were removed prior to deconvolution. To construct the reference, we randomly downsampled the entire integrated dataset to 20,000 cells. Gene filtering was performed using the filter_genes function under very permissive criteria to remove low-informative genes while preserving biological variability. The regression model was prepared using setup_anndata, followed by construction with RegressionModel. Model training proceeded until convergence, monitored by the evidence lower bound (ELBO) loss. Posterior distributions of cell-type abundance were exported using the export_posterior function. We then created and trained the spatial regression model for cell type mapping using the cell2location function, with hyperparameters N_cells_per_location set to 10 and detection_alpha set to 20. The spatial distribution of cell types was inferred from the deconvolution model, and cell-type abundance was estimated using the q05 metric.
We then applied Decoupler (version 1.5.0) to calculate malignancy-related scores using gene sets derived from epithelial cell-specific DEGs, which were stratified into five quantile bins (Q1–Q5) for downstream analysis. Tumor areas were identified as spots Q3 and above, and the identification method was cross validated by pathologists to ensure accuracy. The epithelial cell signature was constructed by EPCAM, KRT18, and KRT19. Spots with score >1 were labeled as epithelial spots. Spots co-expressing FAP and SPP1 were marked as FAP-SPP1 colocalization. To quantify the spatial proximity between FAP-SPP1 colocalization spots and epithelial cells, we defined two coordinate sets: for the set of spatial coordinates of FAP-SPP1 colocalization and for the set of spatial coordinates of epithelial cells. For each point , we computed the Euclidean distance to all points in and recorded the shortest distance:
Cell communication analysis
We applied the cellphoneDB function within the LIANA package (version 1.0.4) to infer ligand-receptor interactions, using the “consensus” resource to integrate multiple methods and enhance robustness (47). CellChat (version 2.1.2) was employed to visualize and analyze intercellular communication between stromal and myeloid cells (48). Additionally, we utilized NicheNet (version 2.2.0) to predict transcriptional responses in receiver cells based on ligand activity from sender cells (49).
Trajectory analysis
Trajectory analysis was performed using Monocle (v2.22.0) to investigate dynamic biological processes in myeloid cells (Monocytes, SPP1+ macrophages and Alveolar macrophages) (50). A new Monocle object was created from transcript count data using the NewCellDataset function, followed by normalization with estimateSizeFactors and estimateDispersions. Ordering genes—expressed in at least 10% of cells and with P<0.01 via differentialGeneTest—was used to reduce dimensionality with ReduceDimension and order cells with orderCells. Pseudotime-dependent genes were identified and visualized using differentialGeneTest and plot_pseudotime_heatmap.
Enrichment analysis
Gene Ontology (GO) enrichment analysis was performed through the clusterProfiler (version 4.14.4) package (51).
Survival analysis
Kaplan-Meier survival curves were generated using the survfit function from Survival (version 3.8-3). The optimal cutoff for survival analysis was determined using the surv_cutpoint function from Survminer (version 0.4.9), with minprop set to 0.3. Based on this cutoff, patients were stratified into two groups for further survival analysis.
Cell infiltration
The cell type reference was generated from an integrated scRNA-seq matrix by randomly subsampling 5,000 cells. CIBERSORTx (https://cibersortx.stanford.edu/) was then employed to deconvolute bulk RNA-seq data using this reference, allowing for the estimation of relative cell infiltration profiles (52).
Mice
The Spp1flox/flox conditional knockout and Lyz2-Cre mice, which are on a C57BL/6J background, were obtained from GemPharmatech in China. To create Spp1-cKO (Spp1flox/floxLyz2-Cre+) and Spp1-WT (Spp1flox/floxLyz2-Cre−) mice, these two strains were bred together. In the Spp1-cKO mice, exons 2 to 8, covering the entire coding region of the Spp1 gene, were specifically deleted in myeloid cells such as macrophages. The Spp1-WT mice were used as control. Both Spp1-cKO and Spp1-WT mice underwent identical breeding and experimental protocols. Genotyping was performed by PCR. All experimental mice were bred and housed on a 12-hour light/dark cycle at a temperature of 22 ℃ with 55% humidity and under specific pathogen-free conditions, in accordance with the animal experimental guidelines of West China Hospital, Sichuan University. Experiments were performed under a project license (No. 20240303031) granted by the animal experimental center of West China Hospital, Sichuan University.
Tumor model
The human NSCLC cell line (LLC) obtained from Procell Life Science & Technology in China was used for the wet experimental validation. Cell lines have been authenticated using short tandem repeats (STR) or single nucleotide polymorphism (SNP). For the subcutaneous tumor model, tumors were generated by injecting 1.5×106 LLC cells into the right flanks of Spp1-cKO (n=4) and Spp1-WT (n=4) mice (6–8 weeks of age, random assignment, male). Cells were suspended in 100 µL DMEM medium without fetal bovine serum. The tumor volume (L×W2/2) and weight were measured every 3 days from day 7. Mice were sacrificed by cervical dislocation and then dissected on day 19, and subcutaneous tumors were harvested. The collected data were analyzed using Graphpad Prism 9 software, and the test method was Wilcoxon test, two-tailed. Representative tissue from each experimental group was collected, fixed with 10% formalin, dewatered, and embedded in paraffin. The subcutaneous tumor tissue of mice was stained using a multiplex fluorescent staining experiment. The staining steps and antibody information can be found in the mIF section of the method. Graphpad Prism 9 software was used to count the proportions of CD3-positive cells and CD8-positive cells in tumor tissues of different groups, and the one-way analysis of variance (ANOVA) test methods were used to calculate the differences.
Multiplexed immunofluorescence (mIF)
Samples were embedded in paraffin, sectioned at 5 µm, and prepared as formalin-fixed paraffin-embedded (FFPE) slides. Multiplex immunohistochemistry (IHC) was performed with the Opal 7-color kit (Akoya Bioscience, NEL801001KT) to assess the markers PanCK (CST #4545S), SPP1 (Abcam ab218217), FAP (Abcam ab207178), CD68 (Abcam ab207178), F4/80 (Abcam ab100790), CD3 (CST #85061S, #9940S), and CD8 (CST #98941). Following dewaxing in xylene for 20 minutes and rehydration in ethanol, antigen retrieval was carried out by microwave heating in a pH 9.0 buffer. The slides were then cooled at room temperature for 30 minutes, blocked with an antibody diluent/block solution for 10 minutes, and incubated with primary antibodies for 1 hour at room temperature. Afterward, they were treated with secondary antibodies at 37 ℃ for 20 minutes and tyramine signal amplification reagents for 10 minutes at room temperature (Opal 480, Opal 520, Opal 570, Opal 620, and Opal 690) before repeating the antigen retrieval to stain all markers. DAPI (Akoya Bioscience, 1:50) was applied for 5 minutes at room temperature for nuclear staining, and slides were mounted in anti-Fade medium, then stored at 4 ℃ until imaging. Slides were scanned using both a PerkinElmer Vectra Polaris system and a Leica TCS SP8 confocal microscope. The percentage of positively stained cells among all nucleated cells was determined, and multispectral image unmixing was performed with QuPath (version 3.0) and ImageJ (version 1.53i). DAPI-positive cells were identified with QuPath’s “cell detection” command, and channel-specific thresholding allowed for classification of cells into distinct subgroups. Any samples or regions showing staining artifacts or technical errors were reanalyzed or excluded from subsequent evaluation.
To analyze the interactions among different cell types in the TME, we utilized the “Spatial Analysis” feature of QuPath software. This analysis focused on quantifying the cellular interactions within a defined spatial context. Specifically, cells located within a 15 µm radius of the target cells were considered potential interacting partners, while cells farther than 15 µm apart are not connected. This approach allows counting the number of tumor-associated cells (e.g., SPP1+ macrophages and FAP+ fibroblasts) interacting in the TME (53-55).
Statistical analysis
Statistical analyses were conducted using R (version 4.4.0). The Mann-Whitney U test or Student’s t-test was utilized to compare cell proportions, gene expression, and tumor growth curves in mice. A paired Student’s t-test was applied to evaluate the average distance and colocalization proportions. The One-way ANOVA test was employed to assess differences in cell-cell interactions and the proportions of CD3+ and CD8+ cells within tumor tissues. All statistical tests were two-sided, with a significance threshold set at P<0.05.
Results
TME specific expression of bulk-seq-based DEGs in NSCLC
To identify genes associated with tumor progression in NSCLC, we conducted a differential expression analysis of genes between adjacent and tumor samples across 7 independent cohorts (Figure 1A, table available at https://cdn.amegroups.cn/static/public/tlcr-2025-244-1.xlsx). This analysis revealed a total of 82 DEGs that were either upregulated or downregulated in tumor samples (Figure 1B). Among these DEGs, SPP1, TMPRSS4, MMP12, COL1A1, and CST1 emerged as the most significantly upregulated genes (Figure 1C). Notably, SPP1 and CST1 have been implicated in the regulation of the immune microenvironment in NSCLC (56,57), suggesting their potential role in modulating immune responses within the tumor context (25,30). In contrast, TMPRSS4 and MMP12 are known to facilitate the invasion and metastasis of NSCLC, highlighting their contributions to tumor aggressiveness (58-60). In order to illustrate which cells contributed to these DEGs, we integrated 13 scRNA-seq datasets. After rigorous quality control and correction for batch effects, a total of 547,360 high-quality cells were retained for subsequent analyses (Figure 1D, Figure S1A,S1B). Unsupervised clustering of these cells identified 9 major cell populations according to marker genes (61): T cells (CD3E and CD3D), epithelial cells (EPCAM and KRT19), B cells (CD79A and MS4A1), stromal cells (COL1A1 and COL3A1), myeloid cells (LYZ and FCGR3A), endothelial cells (VWF and PLVAP), mast cells (TPSB2 and KIT), ciliated cells (DYNC2H1 and FOXJ1) and plasma cells (JCHAIN and MZB1) (Figure 1E). Notably, tumors and adjacent samples differed in the relative proportions of cell types (e.g., epithelial cells, stromal cells, etc.), underscoring the potential functional heterogeneity underlying NSCLC progression (Figure 1F). To gain deeper insights into the role of these DEGs in NSCLC progression, we analyzed their expression across different cell types in scRNA-seq data. Interestingly, beyond the genes specifically upregulated in epithelial cells, we also observed a subset that exhibits high expression in the stromal and myeloid cells, suggesting a broader role in the TME of NSCLC (Figure 1G). Notably, SULF1 and COL1A1 were largely enriched in stromal cells, and SPP1 was mainly contributed by myeloid cells (Figure S1C-S1H). To capture the distinct molecular profiles associated with each cell type, we constructed cell type-specific gene signatures based on the DEGs identified. For stromal cells, myeloid cells, and epithelial cells, specifically elevated genes were enrolled to construct cell type-specific signatures (Figure 1G, Table S1). We then assessed the clinical relevance of these signatures by analyzing overall survival (OS) in NSCLC patients from the TCGA cohort. Notably, patients whose tumors displayed elevated epithelial gene expression exhibited significantly worse OS (log-rank test, P<0.001, cutoff =0.35). Similarly, higher expression of myeloid and stromal-specific genes was associated with poorer OS (log-rank test, P=0.044 and 0.047, cutoff =0.29 and 0.36) (Figure 1H-1J). These findings underscore the importance of cell type-specific transcriptional programs in shaping NSCLC progression and patient outcomes.
Tumor-specific SPP1+ macrophages are associated with NSCLC progression
SPP1 [also known as Osteopontin (OPN)] is the top DEG elevated in tumor-derived samples, particularly in myeloid cells. In order to cognize the biological function of SPP1 further, we performed subpopulation analysis of myeloid cells from scratch. The myeloid cells consisted of three dendritic cell types (pDC, DC1 and DC2) and two macrophage cell types (SPP1+ macrophage and Alveolar macrophage) (Figure 2A). Among these, DC1 cells are distinguished by high expression of CLEC9A and CADM1 are governed by IRF8 and capable of presenting exogenous antigens to cytotoxic T lymphocytes (62). In contrast, DC2 cells enriched for CD1C and CLEC10A are likely regulated by IRF4 and modulate CD4+ T-cell function (63). Plasmacytoid DCs (pDCs), marked by elevated IL3RA and GZMB, secrete type I interferons (IFN-I) that bolster antitumor immunity (64). We further identified SPP1+ macrophages (those highly expressing SPP1) and Alveolar macrophages (marked by PPARG and FABP4) (Figure 2B). According to the proportion analysis, SPP1+ macrophages are predominantly localized within tumors (Figure 2C,2D), whereas monocytes and Alveolar macrophages are enriched in adjacent regions (Figure S2A,S2B). Meanwhile, the expression of SPP1 was elevated in tumor compared with adjacent tissues (Figure 2E,2F). Pseudo-time analysis of monocytes and macrophages revealed that both SPP1+ and Alveolar macrophages originate from monocytes, subsequently differentiating into SPP1-enriched and Alveolar-enriched groups, respectively (Figure S2C, Figure 2G). Interestingly, expression of SPP1 and TREM2, CCL2 showed consistent directions. TREM2 serves as a pivotal driver of pro-tumorigenic macrophage functions that subvert NK cell-mediated immunity (65), and CLL2 induces monocytes to M2 macrophages, which could promote tumor progress (29) (Figure 2H-2J). Meanwhile, we observed higher infiltration of SPP1+ macrophages were associated with poorer OS in NSCLC patients (Figure 2K, Figure S2D,S2E). To explore the molecular regulators of SPP1+ macrophages, pySCENIC analysis revealed strong activity of multiple transcription factors, including HIF1A [which controls macrophage transitions from proliferative to inflammatory states (66)], STAT1 [a key M1 polarization driver (67)], and ATF5 [an inhibitor of monocyte-to-macrophage differentiation (68)] (Figure 2L-2N, Figure S2F). To further delineate the pathway activity across distinct myeloid subpopulations, we employed Decoupler to infer key signaling pathways enriched in each cell type. We observed SPP1+ macrophages exhibited strong enrichment in IL-2/STAT5 signaling activity, hypoxia, complement and Interferon alpha/gamma response, suggesting a role in inflammation-driven tumor progression and metabolic adaptation. In contrast, Alveolar macrophages, dendritic cell and monocytes displayed distinct pathway signatures, with Alveolar macrophages showing higher complement, monocytes showing higher TNF-α signaling via NF-κB and Interferon alpha/gamma response, while dendritic cell subsets (pDC, DC1, DC2) were more enriched in E2F targets and G2M checkpoint (Figure 2O). Besides, we found that SPP1+ macrophages highly expressed multiple immune-related molecules, including TGF-β1 and CD274, which are associated with immune regulation and suppression (Figure S2G). Notably, SPP1+ macrophages did not fully align with the traditional M1 or M2 macrophage classification (Figure S2H). Related studies have shown that SPP1 actively participates in the polarization process of M2 macrophages, further highlighting its immunosuppressive properties (69-71). These results highlight the functional divergence among myeloid populations, with SPP1+ macrophages potentially driving tumor-promoting inflammation and immune suppression.
Characterization profiling of stromal cells crosstalk with SPP1+ macrophages
To investigate the impact of SPP1+ macrophages on NSCLC progression, we analyzed their interactions with other cell types. Our results revealed that SPP1+ macrophages exhibited the strongest interactions with stromal cells (Figure 3A). In NSCLC, an expanding body of evidence had proved that fibroblasts were pivotal stromal cell populations involved in tumor initiation, progression, and therapeutic response (72-74). To identify the specific stromal cell populations that interact with SPP1+ macrophages, we clustered these stromal cells into 7 subpopulations (Figure 3B,3C). Pericytes were clustered based on the high expression of RGS5 and PDGFRB (75). Fibroblasts were charactered by DCN and LUM and further classified into 6 subtypes (16), including CCL2+/CCL5+ fibroblasts (chemokine-mediated immune cell recruitment), FAP+ (fibroblast activation protein) fibroblast, SCN7A+ fibroblast, scavenger receptor class a member 5 (SCARA5+) fibroblast and PRKG1+ fibroblast (Figure 3C). Notably, the proportion of FAP+ fibroblasts was significantly enriched in tumor-derived samples, whereas SCN7A+, CCL2+ and SCARA5+ fibroblasts predominated in adjacent samples (Figure 3D,3E, Figure S3A-S3C). Meanwhile, we observed that elevated levels of FAP+ fibroblasts were significantly associated with poorer OS in NSCLC patients (Figure 3F, Figure S3D,S3E), which aligns with the previously reported role of FAP+ fibroblasts in NSCLC (76). These results suggest distinct functional roles of fibroblast subtypes in shaping disease progression. To uncover key transcriptional regulators in FAP+ fibroblasts, we performed pySCENIC analysis, which identified ZNF281, a regulator of fibroblast activation and myofibroblast differentiation through extracellular matrix (ECM) remodeling (77). Additionally, ELK3, known to negatively regulate Serpine1 in mouse embryonic fibroblasts and NIH/3T3 cells, emerged as a potential modulator (78) (Figure 3G-3I, Figure S3F). These regulatory factors may serve as critical drivers of the tumor-specific phenotype of FAP+ fibroblasts, shaping their functional role within TME. Moreover, we applied Decoupler to assess pathway activity across fibroblast subpopulations, revealing distinct functional profiles. FAP+ fibroblasts exhibited strong enrichment in epithelial-mesenchymal transition (EMT), angiogenesis, glycolysis, and DNA repair, suggesting a tumor-supportive role. In contrast, SCN7A+ and SCARA5+ fibroblasts showed higher activation of adipogenesis, indicating potential functional divergence within the stromal compartment (Figure 3J). To gain a deeper understanding of the function characteristics of these fibroblast subsets, we categorized them according to the established CAF classification (16). The results indicated that FAP+ and PRKG1+ fibroblasts exhibited characteristics of myofibroblastic CAF (myoCAF), SCN7A+ and SCARA5+ fibroblasts displayed characteristics of endothelial-to-mesenchymal transition CAF (endCAF), while CCL2+ fibroblasts were more akin to inflammatory CAF (iCAF). Additionally, CCL5+ fibroblasts showed features characteristic of both adipogenic CAF (adjCAF) and antigen-presenting CAF (apCAF) (Figure S3G).
High infiltration of FAP+ fibroblasts and SPP1+ macrophages correlate with worse patient survival
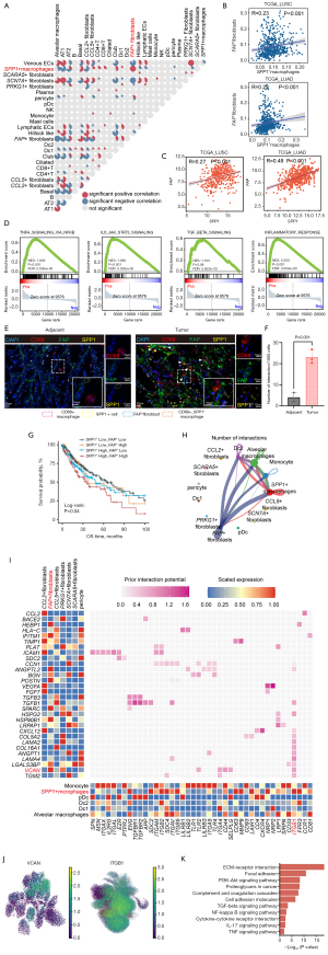
TME plays a pivotal role in tumor progression. To further investigate the intercellular interactions of SPP1+ macrophages with other TME cells, we conducted a comprehensive deconvolution analysis of RNA sequencing data from seven independent NSCLC cohorts. Notably, FAP+ fibroblasts and SPP1+ macrophages exhibited the most significant correlation among myeloid and stromal cells across 7 NSCLC cohorts, suggesting a potential functional interplay that may contribute to tumor progression (Figure 4A). Further analyses confirmed that both the infiltration of FAP+ fibroblasts and SPP1+ macrophages and expression of FAP and SPP1 exhibit significant positive correlations (Figure 4B,4C, Figure S4A,S4B). To uncover possible molecular processes involving these two cell types, we performed gene set enrichment analysis (GSEA) between samples with the high and low infiltration of FAP+ fibroblasts and SPP1+ macrophages in TCGA-LUAD. TNF-α signaling via NF-κB and IL-6-JAK-STAT3 signaling was involved in FAP+ fibroblasts-high SPP1+ macrophages-high, which could benefit for immune evasion and drug resistance (79). Furthermore, elevated genes were also highly enriched in TGF-β signaling and inflammatory response (Figure 4D). Meanwhile, we utilized multiplex immunofluorescence staining in NSCLC patients adjacent and tumor tissues, which confirmed more colocalization of FAP+ fibroblasts and SPP1+ macrophages in tumors, indicating a potential functional crosstalk between these two cells (Figure 4E,4F, Table S2). We also assessed the interactions between SPP1− macrophages and FAP+ fibroblasts. The results demonstrate that tumor tissues contain a significantly higher number of SPP1− macrophages interacting with FAP+ fibroblasts compared to adjacent tissues, exceeding the interactions observed between SPP1+ macrophages and FAP+ fibroblasts. Based on previous studies, these SPP1− macrophages may represent M1, M2, or other types of tumor-associated macrophages (80-82), each potentially serving distinct functions. This finding highlights the existence of multiple cell interactions within TME, which can either promote or inhibit tumor progression. The diversity of these interactions contributes to the formation of a unique immune microenvironment that influences tumor behavior (Figure S4C, Table S3). In addition to elevated expression and infiltration in tumor tissues, we also observed the patients with high FAP+ fibroblasts and high SPP1+ macrophages infiltration had a worse OS (log-rank P=0.04) (Figure 4G). To elucidate the communication networks underlying this co-infiltration, we constructed a cell-cell interaction map, where nodes represent cell types and edges indicate interaction frequency. Notably, stromal cells and myeloid cells exhibited the strongest communication compared to other cell types in TME (Figure S4D). Moreover, FAP+ fibroblasts and SPP1+ macrophages exhibited strong intercellular communication (Figure 4H). NicheNet analysis further revealed key ligand-receptor interactions, highlighting adhesion-related signaling pairs such as VCAN-ITGB1, which may facilitate their functional crosstalk within TME (Figure 4I,4J). GSEA enrichment analysis of ligand activity gene sets associated with ECM receptor interaction, focal adhesion, and PI3K-AKT signaling further confirmed the critical role of these pathways in mediating the interplay between FAP+ fibroblasts and SPP1+ macrophage (Figure 4K). Collectively, these findings underscore the significance of the FAP+ fibroblasts-SPP1+ macrophage axis in NSCLC pathogenesis, unveiling potential therapeutic targets within this interaction network.
Cell-cell interaction of FAP+ fibroblasts and SPP1+ macrophages revealed by ST
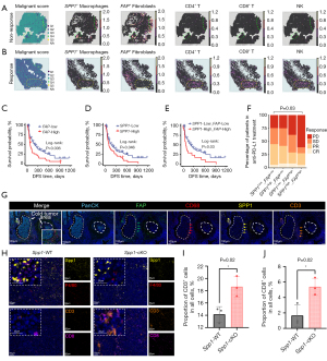
To elucidate the spatial relationships between FAP+ fibroblasts and SPP1+ macrophages, we performed ST analysis on tumor tissue sections from NSCLC patients. A panel of 41 tumor-specific genes, based on high expression in epithelial cells within tumor samples (Figure 1F, Table S1), was leveraged to calculate the malignancy score, which was then employed to delineate the tumor regions with high transcriptional activity (Figure 5A, Figure S5A,S5B). We utilized Cell2location to infer cell-type abundance by leveraging cell-type expression profiles derived from scRNA-seq. The results revealed an intriguing spatial organization within TME, characterized by tumor cells enveloped by FAP+ fibroblasts and SPP1+macrophages. This arrangement suggests a microenvironment that facilitate tumor progression and immune modulation (Figure 5B-5D, Figure S5B-S5D). We measured the average distance between epithelial spot and FAP-SPP1 spot and found that FAP-SPP1 colocalization was closer to epithelial spot in tumor tissues. Moreover, a significant positive correlation was observed between the signatures of FAP+ fibroblasts and SPP1+ macrophages, underscoring their interconnected roles in this spatially organized microenvironment (Figure 5E, Figure S5E,S5F). To further investigate the interactions within this microenvironment, we considered ligand-receptor colocalization, defined as the expression of both genes within a single spot. Notably, we identified co-localizations of VCAN and ITGB1 in tumor regions, which were enriched in tumor-derived tissue compared to the background and surrounding tumor areas (Figure 5F,5G). This finding underscores the complex interplay of cellular components in TME and their potential implications for tumor biology. To examine the role of SPP1+ macrophages in this process, we created Lyz2CreSpp1fl/fl conditional genetically ablated mice. Subsequently, subcutaneous implantation of LLC lung adenocarcinoma cell lines in both wild-type and Spp1-deficient mice demonstrated significantly smaller tumors in the Spp1-deficient group (P=0.008, n=4) (Figure 5H,5I). Immunofluorescence staining of the tumors revealed a notable colocalization of SPP1+ macrophages and FAP+ fibroblasts in wild-type (Spp1-WT) mice, a relationship that was absent in the Spp1-deficient (Spp1-cKO) mice (Figure 5J). The results indicate that spatial interactions between SPP1+ macrophages and FAP+ fibroblasts in tumor tissues promote NSCLC progression, and intervening with SPP1+ macrophages can inhibit tumor growth in mice.
High infiltration of FAP+ fibroblasts and SPP1+ macrophages correlate with immunotherapy resistance
Tumors can be broadly classified based on their immune infiltration status as immune-excluded, inflamed (“hot”), or immune-desert (“cold”) (83), depending on the presence and activity of immune cells, particularly CD8+ T cells (84). The level of immune infiltration within the tumor influences the patient’s response to immunotherapy. Guided by these distinctions, we analyzed the spatial transcriptome data of tumor tissues from patients who did or did not respond to immunotherapy (25). The results revealed that in non-responding tumor samples, SPP1+ macrophages and FAP+ fibroblasts showed significant infiltration in tumor edge area, with extremely few CD4+, CD8+ T and NK cells localized at the tumor periphery (Figure 6A). Conversely, in the tumor samples from responders, the infiltration of SPP1+ macrophages and FAP+ fibroblasts was reduced, while a substantial number of CD4+, CD8+ T and NK cells were infiltrating in the tumor area (Figure 6B). To investigate the clinical implications of this immune-excluded microenvironment, we analyzed survival data from NSCLC patients receiving anti-PD-L1 therapy (33). Elevated expression of FAP+ fibroblasts/SPP1+ macrophages was associated with significantly lower disease-free survival (DFS) (Figure 6C,6D), and patients with elevated levels of both cell populations experienced a significantly greater decline in survival compared to those with lower levels of these populations (Figure 6E). Consistently, elevated expression of FAP and SPP1 was associated with a significantly lower proportion of complete or partial responders and a higher incidence of progressive or stable disease, underscoring their association with poor therapeutic outcomes (Figure 6F). These findings suggest that the FAP+ fibroblast-SPP1+ macrophage axis may contribute to resistance against immune checkpoint blockade, highlighting a potential barrier to effective anti-tumor immunity. To reinforce these observations, multiplex fluorescent staining of human NSCLC samples demonstrated that FAP+ fibroblasts and SPP1+ macrophages often co-localize and assemble a pro-fibrotic shield that excludes immune cells from the tumor interior (Figure 6G). Matching evidence emerged from Lyz2CreSpp1fl/fl conditional genetically ablated mice, where tumors derived from subcutaneous injection of LLC cell lines displayed increased infiltration by CD3+ and CD8+ T cells in TME (Figure 6H-6J, Table S4). These findings highlight the collaborative role of FAP+ fibroblasts and SPP1+ macrophages in driving immunosuppression and fostering resistance to immune-based therapies.
Discussion
The heterogeneity of the TME is associated with abnormal gene expression, leading to diverse phenotypes and treatment outcomes of NSCLC (74). Su et al. demonstrated that cancer-associated fibroblasts (CAFs) with cell-surface molecules (CD10 and GPR77) are associated with chemoresistance and poor outcome (85). POSTN+ CAFs correlated with lower T cell inflation and exhausted phenotype (86). In this study, we identified several DEGs specifically elevated in the TME of NSCLC, such as collagen-related genes COL1A1 and COL10A1 in stromal cells, with SPP1 ranking as one of the top DEGs and expressed in myeloid cells. These signature gene sets from the TME cells demonstrate prognostic potential for clinical applications and offer new insights into the functional roles of DEGs within the TME. SPP1 has been confirmed to play significant roles in various tumors and has recently deemed a potential target for overcoming immune resistance in prostate cancer (87-89). Our findings revealed a significant increase in the proportion of SPP1+ macrophages in tumor-derived samples. As tumors progressed, monocytes differentiated into SPP1-enriched and Alveolar-enriched subpopulations, reflecting a shift from pro-inflammatory M1 to immunosuppressive M2 states, alongside dynamic increases in TREM2 and CCL2 expression, which is consistent with previous studies (90,91).
Previous research indicates that CAFs influence cancer cell proliferation, migration, and immune responses through the secretion of cytokines like TGF-β and IL-6 (92,93). Myeloid cells exhibit heterogeneity and are involved in angiogenesis, immune evasion, and drug resistance (22,94). However, these studies primarily focused on single-cell components without exploring the impact of intercellular interactions on tumor progression and treatment. Our study explored the interaction between SPP1+ macrophages and other cells in the TME components. The strongest interaction was found between SPP1+ macrophages and FAP+ fibroblasts in the TME of NSCLC, which is mediated by the VCAN-ITGB1 ligand-receptor pair. This interaction establishes an immune-exclusion barrier, preventing CD4+/CD8+ T cells and NK cells from infiltrating tumor core regions. This phenomenon aligns with the study by Long et al., who identified a tumor immune barrier in liver cancer (80), and we extend this observation to NSCLC. To validate the role of SPP1 in tumor progression and immunotherapy resistance, we developed macrophage-specific Spp1 knockout mice, which exhibited decreased subcutaneous tumor size and enhanced infiltration of CD3+ and CD8+ T cells. Analysis of NSCLC immunotherapy cohorts confirmed that FAPHigh-SPP1High patients exhibited diminished responses to immunotherapy and shorter DFS. Our findings complement the study by Yan et al., who examined the relationship between tumor cell states in NSCLC and responses to immunotherapy using a multi-omics approach (25). The interactions between FAP+ fibroblasts and SPP1+ macrophages have previously been associated with immune suppression in colorectal and gastric cancers (24,95), providing valuable insights into TME cell interactions. However, these studies highlight the need for improved sample diversity and mechanistic exploration. Given the heterogeneity across different tumor types, our study represents a systematic analysis of these interactions in NSCLC and establishes a macrophage-specific Spp1 knockout model, emphasizing the therapeutic accessibility of this target.
Nevertheless, some limitations must be acknowledged. First, the current scRNA-seq data from NSCLC remain limited, potentially introducing bias and restricting the generalizability of our findings. To validate and enhance these results, it is crucial to expand sample sizes and include a diverse range of populations, tumor stages, and clinical contexts. Recent studies highlight the importance of incorporating various ethnic groups and different disease stages to better understand the TME and immune responses (96-99). Second, discrepancies between preclinical animal models and clinical settings may arise, underscoring the need for further validation studies, including clinical trials, to clarify the translational significance and clinical feasibility of the identified therapeutic targets. These steps are essential to bridge the gap between preclinical findings and therapeutic application in patients (100). Third, despite the recognized interaction between SPP1+ macrophages and FAP+ fibroblasts in both LUSC and LUAD, the heterogeneity of these interactions in the context of these two tumor subtypes remains poorly understood. Both SPP1+ macrophages and FAP+ fibroblasts contribute to tumor progression through various mechanisms, including modulation of the immune response and promotion of cancer cell proliferation. However, current research has not adequately addressed the specific dynamics of their interaction in LUSC compared to LUAD. Understanding the distinct roles that SPP1+ macrophages and FAP+ fibroblasts play within the TME of each subtype is crucial for developing targeted therapies. Overall, potential future directions include developing inhibitors against key mediators such as SPP1, expanding single-cell and ST datasets to encompass more diverse patient populations, and designing combination immunotherapy trials.
Conclusions
Our study highlights the importance of DEGs in the TME of NSCLC and provides insights into how cell subpopulations with high expression of DEGs affect tumor progression and treatment outcomes by interacting with other TME components. We employ a multi-omics approach to systematically analyze the interactions between SPP1+ macrophages and FAP+ fibroblasts in the TME of NSCLC. These cellular interactions form an immune-exclusion barrier that suppresses immune cell infiltration and correlates with reduced responses to immunotherapy, highlighting the potential of disruptive interventions targeting the SPP1+ macrophage-FAP+ fibroblast axis to enhance immunotherapy outcomes.
Acknowledgments
We would like to express our sincere gratitude to Dr. Li Li Jiang, a Pathology Specialist from the Department of Pathology at West China Hospital, Sichuan University, for her invaluable support and expertise throughout this research. Her insightful contributions and guidance have greatly enhanced the quality of our study.
Footnote
Reporting Checklist: The authors have completed the ARRIVE reporting checklist. Available at https://tlcr.amegroups.com/article/view/10.21037/tlcr-2025-244/rc
Data Sharing Statement: Available at https://tlcr.amegroups.com/article/view/10.21037/tlcr-2025-244/dss
Peer Review File: Available at https://tlcr.amegroups.com/article/view/10.21037/tlcr-2025-244/prf
Funding: This study was supported by
Conflicts of Interest: All authors have completed the ICMJE uniform disclosure form (available at https://tlcr.amegroups.com/article/view/10.21037/tlcr-2025-244/coif). H.X. reports that this study was supported by the National Key R&D Program of China (No. 2021YFA1301203) and Sichuan Science and Technology Program (No. 2025ZNSFSC0046 to H.X.). H.X. is the co-PI of Tianfu Jincheng Laboratory, Chengdu, Sichuan, China. The other authors have no conflicts of interest to declare.
Ethical Statement: The authors are accountable for all aspects of the work in ensuring that questions related to the accuracy or integrity of any part of the work are appropriately investigated and resolved. Experiments were performed under a project license (No. 20240303031) granted by the animal experimental center of West China Hospital, Sichuan University in accordance with the institutional guidelines for the care and use of animal.
Open Access Statement: This is an Open Access article distributed in accordance with the Creative Commons Attribution-NonCommercial-NoDerivs 4.0 International License (CC BY-NC-ND 4.0), which permits the non-commercial replication and distribution of the article with the strict proviso that no changes or edits are made and the original work is properly cited (including links to both the formal publication through the relevant DOI and the license). See: https://creativecommons.org/licenses/by-nc-nd/4.0/.
References
- Thai AA, Solomon BJ, Sequist LV, et al. Lung cancer. Lancet 2021;398:535-54. [Crossref] [PubMed]
- Rudin CM, Brambilla E, Faivre-Finn C, et al. Small-cell lung cancer. Nat Rev Dis Primers 2021;7:3. [Crossref] [PubMed]
- West H, McCleod M, Hussein M, et al. Atezolizumab in combination with carboplatin plus nab-paclitaxel chemotherapy compared with chemotherapy alone as first-line treatment for metastatic non-squamous non-small-cell lung cancer (IMpower130): a multicentre, randomised, open-label, phase 3 trial. Lancet Oncol 2019;20:924-37. [Crossref] [PubMed]
- MacManus M, Hegi-Johnson F. Overcoming immunotherapy resistance in NSCLC. Lancet Oncol 2022;23:191-3. [Crossref] [PubMed]
- Mamdani H, Matosevic S, Khalid AB, et al. Immunotherapy in Lung Cancer: Current Landscape and Future Directions. Front Immunol 2022;13:823618. [Crossref] [PubMed]
- Linardou H, Dahabreh IJ, Bafaloukos D, et al. Somatic EGFR mutations and efficacy of tyrosine kinase inhibitors in NSCLC. Nat Rev Clin Oncol 2009;6:352-66. [Crossref] [PubMed]
- Yao N, Wang CR, Liu MQ, et al. Discovery of a novel EGFR ligand DPBA that degrades EGFR and suppresses EGFR-positive NSCLC growth. Signal Transduct Target Ther 2020;5:214. [Crossref] [PubMed]
- Cantor DJ, Aggarwal C. Targeting KRAS-Mutated NSCLC: Novel TKIs and Beyond. Clin Cancer Res 2023;29:3563-5. [Crossref] [PubMed]
- Haratake N, Ozawa H, Morimoto Y, et al. MUC1-C Is a Common Driver of Acquired Osimertinib Resistance in NSCLC. J Thorac Oncol 2024;19:434-50. [Crossref] [PubMed]
- Hirasawa Y, Kohno N, Yokoyama A, et al. Natural autoantibody to MUC1 is a prognostic indicator for non-small cell lung cancer. Am J Respir Crit Care Med 2000;161:589-94. [Crossref] [PubMed]
- Li Q, Wang R, Yang Z, et al. Molecular profiling of human non-small cell lung cancer by single-cell RNA-seq. Genome Med 2022;14:87. [Crossref] [PubMed]
- Lin Z, Li J, Zhang J, et al. Metabolic Reprogramming Driven by IGF2BP3 Promotes Acquired Resistance to EGFR Inhibitors in Non-Small Cell Lung Cancer. Cancer Res 2023;83:2187-207. [Crossref] [PubMed]
- Wang H, Chen J, Chen X, et al. Cancer-Associated Fibroblasts Expressing Sulfatase 1 Facilitate VEGFA-Dependent Microenvironmental Remodeling to Support Colorectal Cancer. Cancer Res 2024;84:3371-87. [Crossref] [PubMed]
- De Zuani M, Xue H, Park JS, et al. Single-cell and spatial transcriptomics analysis of non-small cell lung cancer. Nat Commun 2024;15:4388. [Crossref] [PubMed]
- Shang L, Wu P, Zhou X. Statistical identification of cell type-specific spatially variable genes in spatial transcriptomics. Nat Commun 2025;16:1059. [Crossref] [PubMed]
- Luo H, Xia X, Huang LB, et al. Pan-cancer single-cell analysis reveals the heterogeneity and plasticity of cancer-associated fibroblasts in the tumor microenvironment. Nat Commun 2022;13:6619. [Crossref] [PubMed]
- Yang Y, Chen X, Pan J, et al. Pan-cancer single-cell dissection reveals phenotypically distinct B cell subtypes. Cell 2024;187:4790-4811.e22. [Crossref] [PubMed]
- Zheng L, Qin S, Si W, et al. Pan-cancer single-cell landscape of tumor-infiltrating T cells. Science 2021;374:abe6474. [Crossref] [PubMed]
- Tang F, Li J, Qi L, et al. A pan-cancer single-cell panorama of human natural killer cells. Cell 2023;186:4235-4251.e20. [Crossref] [PubMed]
- Cheng S, Li Z, Gao R, et al. A pan-cancer single-cell transcriptional atlas of tumor infiltrating myeloid cells. Cell 2021;184:792-809.e23. [Crossref] [PubMed]
- Yin D, Zhou T, Xia X, et al. Novel insights into HBV-hepatocellular carcinoma at single-cell sequencing. MedComm-Oncology 2023;2:e60.
- Salcher S, Sturm G, Horvath L, et al. High-resolution single-cell atlas reveals diversity and plasticity of tissue-resident neutrophils in non-small cell lung cancer. Cancer Cell 2022;40:1503-1520.e8. [Crossref] [PubMed]
- Liu Y, Xun Z, Ma K, et al. Identification of a tumour immune barrier in the HCC microenvironment that determines the efficacy of immunotherapy. J Hepatol 2023;78:770-82. [Crossref] [PubMed]
- Qi J, Sun H, Zhang Y, et al. Single-cell and spatial analysis reveal interaction of FAP(+) fibroblasts and SPP1(+) macrophages in colorectal cancer. Nat Commun 2022;13:1742. [Crossref] [PubMed]
- Yan Y, Sun D, Hu J, et al. Multi-omic profiling highlights factors associated with resistance to immuno-chemotherapy in non-small-cell lung cancer. Nat Genet 2025;57:126-39. [Crossref] [PubMed]
- Kim N, Kim HK, Lee K, et al. Single-cell RNA sequencing demonstrates the molecular and cellular reprogramming of metastatic lung adenocarcinoma. Nat Commun 2020;11:2285. [Crossref] [PubMed]
- Wu F, Fan J, He Y, et al. Single-cell profiling of tumor heterogeneity and the microenvironment in advanced non-small cell lung cancer. Nat Commun 2021;12:2540. [Crossref] [PubMed]
- Zilionis R, Engblom C, Pfirschke C, et al. Single-Cell Transcriptomics of Human and Mouse Lung Cancers Reveals Conserved Myeloid Populations across Individuals and Species. Immunity 2019;50:1317-1334.e10. [Crossref] [PubMed]
- Wang YF, Yu L, Hu ZL, et al. Regulation of CCL2 by EZH2 affects tumor-associated macrophages polarization and infiltration in breast cancer. Cell Death Dis 2022;13:748. [Crossref] [PubMed]
- Yang J, Luo G, Li C, et al. Cystatin SN promotes epithelial-mesenchymal transition and serves as a prognostic biomarker in lung adenocarcinoma. BMC Cancer 2022;22:589. [Crossref] [PubMed]
- Dost AFM, Moye AL, Vedaie M, et al. Organoids Model Transcriptional Hallmarks of Oncogenic KRAS Activation in Lung Epithelial Progenitor Cells. Cell Stem Cell 2020;27:663-678.e8. [Crossref] [PubMed]
- Tabula Sapiens Consortium. The Tabula Sapiens: A multiple-organ, single-cell transcriptomic atlas of humans. Science 2022;376:eabl4896. [Crossref] [PubMed]
- Hu J, Zhang L, Xia H, et al. Tumor microenvironment remodeling after neoadjuvant immunotherapy in non-small cell lung cancer revealed by single-cell RNA sequencing. Genome Med 2023;15:14. [Crossref] [PubMed]
- Liu B, Hu X, Feng K, et al. Temporal single-cell tracing reveals clonal revival and expansion of precursor exhausted T cells during anti-PD-1 therapy in lung cancer. Nat Cancer 2022;3:108-21. [Crossref] [PubMed]
- Laughney AM, Hu J, Campbell NR, et al. Regenerative lineages and immune-mediated pruning in lung cancer metastasis. Nat Med 2020;26:259-69. [Crossref] [PubMed]
- Lambrechts D, Wauters E, Boeckx B, et al. Phenotype molding of stromal cells in the lung tumor microenvironment. Nat Med 2018;24:1277-89. [Crossref] [PubMed]
- Zhang L, Zhang Y, Wang C, et al. Integrated single-cell RNA sequencing analysis reveals distinct cellular and transcriptional modules associated with survival in lung cancer. Signal Transduct Target Ther 2022;7:9. [Crossref] [PubMed]
- Lu TP, Hsiao CK, Lai LC, et al. Identification of regulatory SNPs associated with genetic modifications in lung adenocarcinoma. BMC Res Notes 2015;8:92. [Crossref] [PubMed]
- Willis-Owen SAG, Domingo-Sabugo C, Starren E, et al. Y disruption, autosomal hypomethylation and poor male lung cancer survival. Sci Rep 2021;11:12453. [Crossref] [PubMed]
- Selamat SA, Chung BS, Girard L, et al. Genome-scale analysis of DNA methylation in lung adenocarcinoma and integration with mRNA expression. Genome Res 2012;22:1197-211. [Crossref] [PubMed]
- Okayama H, Kohno T, Ishii Y, et al. Identification of genes upregulated in ALK-positive and EGFR/KRAS/ALK-negative lung adenocarcinomas. Cancer Res 2012;72:100-11. [Crossref] [PubMed]
- Kadara H, Fujimoto J, Yoo SY, et al. Transcriptomic architecture of the adjacent airway field cancerization in non-small cell lung cancer. J Natl Cancer Inst 2014;106:dju004. [Crossref] [PubMed]
- Wang Y, Zhao S, Zhang X, et al. Single-Cell Transcriptome Analysis Reveals Interaction between CCL19+ Inflammatory Keratinocytes and CCR7+ Dendritic Cells and B Cells in Pemphigus. J Invest Dermatol 2024;144:2301-2305.e8. [Crossref] [PubMed]
- Mao W, Zhou T, Zhang F, et al. Pan-cancer single-cell landscape of drug-metabolizing enzyme genes. Pharmacogenet Genomics 2024;34:217-25. [Crossref] [PubMed]
- Zhou T, Yan H, Deng Y, et al. The role of long non-coding RNA Maternally Expressed Gene 3 in cancer-associated fibroblasts at single cell pan-cancer level. Interdisciplinary Medicine 2024;2:e12137.
- Wolf FA, Angerer P, Theis FJ. SCANPY: large-scale single-cell gene expression data analysis. Genome Biol 2018;19:15. [Crossref] [PubMed]
- Dimitrov D, Türei D, Garrido-Rodriguez M, et al. Comparison of methods and resources for cell-cell communication inference from single-cell RNA-Seq data. Nat Commun 2022;13:3224. [Crossref] [PubMed]
- Jin S, Guerrero-Juarez CF, Zhang L, et al. Inference and analysis of cell-cell communication using CellChat. Nat Commun 2021;12:1088. [Crossref] [PubMed]
- Browaeys R, Saelens W, Saeys Y. NicheNet: modeling intercellular communication by linking ligands to target genes. Nat Methods 2020;17:159-62. [Crossref] [PubMed]
- Qiu X, Mao Q, Tang Y, et al. Reversed graph embedding resolves complex single-cell trajectories. Nat Methods 2017;14:979-82. [Crossref] [PubMed]
- Yu G, Wang LG, Han Y, et al. clusterProfiler: an R package for comparing biological themes among gene clusters. OMICS 2012;16:284-7. [Crossref] [PubMed]
- Newman AM, Steen CB, Liu CL, et al. Determining cell type abundance and expression from bulk tissues with digital cytometry. Nat Biotechnol 2019;37:773-82. [Crossref] [PubMed]
- Cheng K, Li X, Lv W, et al. Spatial interactions of immune cells as potential predictors to efficacy of toripalimab plus chemotherapy in locally advanced or metastatic pancreatic ductal adenocarcinoma: a phase Ib/II trial. Signal Transduct Target Ther 2024;9:321. [Crossref] [PubMed]
- Kam NW, Lau CY, Lau JYH, et al. Cell-associated galectin 9 interacts with cytotoxic T cells confers resistance to tumor killing in nasopharyngeal carcinoma through autophagy activation. Cell Mol Immunol 2025;22:260-81. [Crossref] [PubMed]
- Xia X, He C, Xue Z, et al. Single cell immunoprofile of synovial fluid in rheumatoid arthritis with TNF/JAK inhibitor treatment. Nat Commun 2025;16:2152. [Crossref] [PubMed]
- Matsubara E, Komohara Y, Esumi S, et al. SPP1 Derived from Macrophages Is Associated with a Worse Clinical Course and Chemo-Resistance in Lung Adenocarcinoma. Cancers (Basel) 2022;14:4374. [Crossref] [PubMed]
- Dong B, Wu C, Huang L, et al. Macrophage-Related SPP1 as a Potential Biomarker for Early Lymph Node Metastasis in Lung Adenocarcinoma. Front Cell Dev Biol 2021;9:739358. [Crossref] [PubMed]
- Exposito F, Villalba M, Redrado M, et al. Targeting of TMPRSS4 sensitizes lung cancer cells to chemotherapy by impairing the proliferation machinery. Cancer Lett 2019;453:21-33. [Crossref] [PubMed]
- Qu P, Du H, Wang X, et al. Matrix metalloproteinase 12 overexpression in lung epithelial cells plays a key role in emphysema to lung bronchioalveolar adenocarcinoma transition. Cancer Res 2009;69:7252-61. [Crossref] [PubMed]
- Yang H, Jiang P, Liu D, et al. Matrix Metalloproteinase 11 Is a Potential Therapeutic Target in Lung Adenocarcinoma. Mol Ther Oncolytics 2019;14:82-93. [Crossref] [PubMed]
- Nunes L, Li F, Wu M, et al. Prognostic genome and transcriptome signatures in colorectal cancers. Nature 2024;633:137-46. [Crossref] [PubMed]
- Nixon BG, Kuo F, Ji L, et al. Tumor-associated macrophages expressing the transcription factor IRF8 promote T cell exhaustion in cancer. Immunity 2022;55:2044-2058.e5. [Crossref] [PubMed]
- Sulczewski FB, Maqueda-Alfaro RA, Alcántara-Hernández M, et al. Transitional dendritic cells are distinct from conventional DC2 precursors and mediate proinflammatory antiviral responses. Nat Immunol 2023;24:1265-80. [Crossref] [PubMed]
- Tiberio L, Laffranchi M, Zucchi G, et al. Inhibitory receptors of plasmacytoid dendritic cells as possible targets for checkpoint blockade in cancer. Front Immunol 2024;15:1360291. [Crossref] [PubMed]
- Park MD, Reyes-Torres I, LeBerichel J, et al. TREM2 macrophages drive NK cell paucity and dysfunction in lung cancer. Nat Immunol 2023;24:792-801. [Crossref] [PubMed]
- Zhu B, Wu Y, Huang S, et al. Uncoupling of macrophage inflammation from self-renewal modulates host recovery from respiratory viral infection. Immunity 2021;54:1200-1218.e9. [Crossref] [PubMed]
- Zhou X, Liao F, Zhang J, et al. Association of the independent polymorphisms in CDKN2A with susceptibility of acute lymphoblastic leukemia. Biosci Rep 2018;38:BSR20180331. [Crossref] [PubMed]
- Shi R, Wang J, Zhang Z, et al. ASGR1 promotes liver injury in sepsis by modulating monocyte-to-macrophage differentiation via NF-κB/ATF5 pathway. Life Sci 2023;315:121339. [Crossref] [PubMed]
- Cao M, Deng Y, Hao Q, et al. Single-cell transcriptomic analysis reveals gut microbiota-immunotherapy synergy through modulating tumor microenvironment. Signal Transduct Target Ther 2025;10:140. [Crossref] [PubMed]
- Huang Z, Li Y, Liu Q, et al. SPP1-mediated M2 macrophage polarization shapes the tumor microenvironment and enhances prognosis and immunotherapy guidance in nasopharyngeal carcinoma. Int Immunopharmacol 2025;147:113944. [Crossref] [PubMed]
- Su X, Liang C, Chen R, et al. Deciphering tumor microenvironment: CXCL9 and SPP1 as crucial determinants of tumor-associated macrophage polarity and prognostic indicators. Mol Cancer 2024;23:13. [Crossref] [PubMed]
- Wong KY, Cheung AH, Chen B, et al. Cancer-associated fibroblasts in nonsmall cell lung cancer: From molecular mechanisms to clinical implications. Int J Cancer 2022;151:1195-215. [Crossref] [PubMed]
- Mathieson L, Koppensteiner L, Dorward DA, et al. Cancer-associated fibroblasts expressing fibroblast activation protein and podoplanin in non-small cell lung cancer predict poor clinical outcome. Br J Cancer 2024;130:1758-69. [Crossref] [PubMed]
- Cords L, Engler S, Haberecker M, et al. Cancer-associated fibroblast phenotypes are associated with patient outcome in non-small cell lung cancer. Cancer Cell 2024;42:396-412.e5. [Crossref] [PubMed]
- Li Y, Hu X, Lin R, et al. Single-cell landscape reveals active cell subtypes and their interaction in the tumor microenvironment of gastric cancer. Theranostics 2022;12:3818-33. [Crossref] [PubMed]
- Zhao Y, Jia Y, Wang J, et al. circNOX4 activates an inflammatory fibroblast niche to promote tumor growth and metastasis in NSCLC via FAP/IL-6 axis. Mol Cancer 2024;23:47. [Crossref] [PubMed]
- Laudadio I, Bastianelli A, Fulci V, et al. ZNF281 Promotes Colon Fibroblast Activation in TGFβ1-Induced Gut Fibrosis. Int J Mol Sci 2022;23:10261. [Crossref] [PubMed]
- Mao Y, Li W, Hua B, et al. Silencing of ELK3 Induces S-M Phase Arrest and Apoptosis and Upregulates SERPINE1 Expression Reducing Migration in Prostate Cancer Cells. Biomed Res Int 2020;2020:2406159. [Crossref] [PubMed]
- Wu Y, Zhou BP. TNF-alpha/NF-kappaB/Snail pathway in cancer cell migration and invasion. Br J Cancer 2010;102:639-44. [Crossref] [PubMed]
- Long F, Zhong W, Zhao F, et al. DAB2 (+) macrophages support FAP (+) fibroblasts in shaping tumor barrier and inducing poor clinical outcomes in liver cancer. Theranostics 2024;14:4822-43. [Crossref] [PubMed]
- Jiang Y, Wang Y, Chen G, et al. Nicotinamide metabolism face-off between macrophages and fibroblasts manipulates the microenvironment in gastric cancer. Cell Metab 2024;36:1806-1822.e11. [Crossref] [PubMed]
- Yang AT, Kim YO, Yan XZ, et al. Fibroblast Activation Protein Activates Macrophages and Promotes Parenchymal Liver Inflammation and Fibrosis. Cell Mol Gastroenterol Hepatol 2023;15:841-67. [Crossref] [PubMed]
- Zheng S, Wang W, Shen L, et al. Tumor battlefield within inflamed, excluded or desert immune phenotypes: the mechanisms and strategies. Exp Hematol Oncol 2024;13:80. [Crossref] [PubMed]
- Kumar S, Singh SK, Rana B, et al. Tumor-infiltrating CD8(+) T cell antitumor efficacy and exhaustion: molecular insights. Drug Discov Today 2021;26:951-67. [Crossref] [PubMed]
- Su S, Chen J, Yao H, et al. CD10(+)GPR77(+) Cancer-Associated Fibroblasts Promote Cancer Formation and Chemoresistance by Sustaining Cancer Stemness. Cell 2018;172:841-856.e16. [Crossref] [PubMed]
- Chen C, Guo Q, Liu Y, et al. Single-cell and spatial transcriptomics reveal POSTN(+) cancer-associated fibroblasts correlated with immune suppression and tumour progression in non-small cell lung cancer. Clin Transl Med 2023;13:e1515. [Crossref] [PubMed]
- Bill R, Wirapati P, Messemaker M, et al. CXCL9:SPP1 macrophage polarity identifies a network of cellular programs that control human cancers. Science 2023;381:515-24. [Crossref] [PubMed]
- Lyu A, Fan Z, Clark M, et al. Evolution of myeloid-mediated immunotherapy resistance in prostate cancer. Nature 2025;637:1207-17. [Crossref] [PubMed]
- Yue B, Xiong D, Chen J, et al. SPP1 induces idiopathic pulmonary fibrosis and NSCLC progression via the PI3K/Akt/mTOR pathway. Respir Res 2024;25:362. [Crossref] [PubMed]
- Jung SH, Hwang BH, Shin S, et al. Spatiotemporal dynamics of macrophage heterogeneity and a potential function of Trem2(hi) macrophages in infarcted hearts. Nat Commun 2022;13:4580. [Crossref] [PubMed]
- Xu R, Li Y, Yan H, et al. CCL2 promotes macrophages-associated chemoresistance via MCPIP1 dual catalytic activities in multiple myeloma. Cell Death Dis 2019;10:781. [Crossref] [PubMed]
- Abulaiti A, Shintani Y, Funaki S, et al. Interaction between non-small-cell lung cancer cells and fibroblasts via enhancement of TGF-beta signaling by IL-6. Lung Cancer 2013;82:204-13. [Crossref] [PubMed]
- Mathilakathu A, Wessolly M, Mairinger E, et al. Cancer-Associated Fibroblasts Regulate Kinase Activity in Mesothelioma Cell Lines via Paracrine Signaling and Thereby Dictate Cell Faith and Behavior. Int J Mol Sci 2022;23:3278. [Crossref] [PubMed]
- Eruslanov EB. Phenotype and function of tumor-associated neutrophils and their subsets in early-stage human lung cancer. Cancer Immunol Immunother 2017;66:997-1006. [Crossref] [PubMed]
- Su Z, He Y, You L, et al. SPP1+ macrophages and FAP+ fibroblasts promote the progression of pMMR gastric cancer. Sci Rep 2024;14:26221. [Crossref] [PubMed]
- Prazanowska KH, Lim SB. An integrated single-cell transcriptomic dataset for non-small cell lung cancer. Sci Data 2023;10:167. [Crossref] [PubMed]
- de Visser KE, Joyce JA. The evolving tumor microenvironment: From cancer initiation to metastatic outgrowth. Cancer Cell 2023;41:374-403. [Crossref] [PubMed]
- Roy AM, Patel A, Catalfamo K, et al. Racial and Ethnic Disparity in Preoperative Chemosensitivity and Survival in Patients With Early-Stage Breast Cancer. JAMA Netw Open 2023;6:e2344517. [Crossref] [PubMed]
- Kiely M, Lord B, Ambs S. Immune response and inflammation in cancer health disparities. Trends Cancer 2022;8:316-27. [Crossref] [PubMed]
- Yu D, Yang P, Lu X, et al. Single-cell RNA sequencing reveals enhanced antitumor immunity after combined application of PD-1 inhibitor and Shenmai injection in non-small cell lung cancer. Cell Commun Signal 2023;21:169. [Crossref] [PubMed]

