The difference in tumor immune microenvironment and IFN-γ response between solid and non-solid adenocarcinoma
Highlight box
Key findings
• Whole exome sequencing and RNA-sequence profiles clarified that solid subtype adenocarcinoma is immunologically hot compared to non-solid subtypes. In the solid subtype, lower interferon-γ (IFN-γ) response pathway expression is related to poor overall survival (OS). Major histocompatibility complex (MHC) class II and apoptosis scores were decreased in the lower IFN-γ response pathway expression group. The copy number alteration was increased in the lower IFN-γ response pathway expression group. IFN-γ response pathway expression may play a key role in solid subtype adenocarcinomas.
What is known and what is new?
• Solid subtype adenocarcinoma has a poorer prognosis than that of the non-solid subtype. However, the immune microenvironment and the role of IFN-γ responsiveness in solid subtype adenocarcinomas have not been fully explored.
• We clarified that solid subtype adenocarcinomas are immunologically prevalent. Furthermore, lower IFN-γ response pathway expression was associated with poor OS in solid subtype adenocarcinoma, showing decreased MHC class II expression and a lower apoptosis score.
What is the implications, and what should change?
• IFN-γ responsiveness may provide key insights into improving prognosis and treatment resistance. To evaluate IFN-γ responsiveness using the data of IFN-γ response pathway expression, clinically relevant information is required, which may provide a new biomarker to select optimal and personalized treatment.
Introduction
Lung cancer is the leading cause of cancer-related deaths worldwide, accounting for >1.8 million deaths annually, as estimated in 2020 (1). Adenocarcinomas are the most common histological type of lung cancer, representing >40% of all lung cancers, and its incidence is increasing among non-smokers (2).
Adenocarcinomas are classified into several subtypes according to the predominant histological patterns according to the International Association for the Study of Lung Cancer (3). Importantly, each adenocarcinoma subtype showed different overall survival (OS) and prognosis. In particular, solid subtype adenocarcinoma has a poorer prognosis than the non-solid subtype (4).
The tumor immune microenvironment may differ for each subtype of adenocarcinoma, and the solid subtype has highly immune infiltrative status, although it shows increased expression of immunosuppressive molecules (5-8). These studies focused on the tumor immune microenvironment of solid subtypes using RNA-seq data; however, few studies have clarified why the prognosis of solid subtype adenocarcinoma is worse than that of non-solid subtypes based on detailed genomic analysis.
The reason for the poor OS in solid-subtype adenocarcinoma is that it is less responsive to chemotherapy and molecularly targeted treatments (9). Regarding the therapeutic effects in the solid subtype, although the epidermal growth factor receptor (EGFR) mutation is positive, EGFR-tyrosine kinase inhibitors and chemotherapy may be ineffective (9). Moreover, the presence of highly infiltrative immune cells inside solid-subtype adenocarcinoma with a highly immunosuppressive microenvironment implies that cytotoxic T cells are exhausted and the cancer immune cycle does not function sufficiently (10).
Interferon-γ (IFN-γ) aids in the activation of the immune response (11,12). IFN-γ is closely related to the activation of adaptive immune (13,14) cells and the regulation of tumor cells (15,16). Moreover, IFN-γ promotes an immune suppressive environment by upregulating inhibitory molecules, which leads to immune escape, refractory, and failure of immune check point inhibitor (ICI) (14,17). The function of IFN-γ in the tumor immune system should be focused on improving cancer immune therapy.
Thus, we hypothesized that IFN-γ response pathway expression is key to clarifying the poor prognosis of solid subtype adenocarcinoma. Decreased IFN-γ response pathway expression may cause the progression of solid subtype adenocarcinoma, and the mechanism of resistance to treatment would be revealed. Furthermore, elucidating the IFN-γ response pathway expression would contribute to discovering a new therapeutic target and improving prognosis. Here, we compared the immune microenvironment of adenocarcinomas in our cohort with that reported in the The Cancer Genome Atlas (TCGA). Moreover, we focused on IFN-γ response pathway expression and molecular expression in the downstream signal of IFN-γ to elucidate the cause of immune refractoriness in solid subtypes. We present this article in accordance with the REMARK reporting checklist (available at https://tlcr.amegroups.com/article/view/10.21037/tlcr-2025-372/rc).
Methods
Patients and datasets
We assessed 112 lung cancer samples from patients who received surgery at Aichi Cancer Center, Mie-Chuo Medical Center, Ichinomiya Nishi Hospital, Anjo Kosei Hospital, Mie University Graduate School of Medicine, Mie Prefectural General Medical Center, and Jikei University School of Medicine from August 2014 to June 2020. The study was conducted in accordance with the Declaration of Helsinki and its subsequent amendments. The study was approved by the Ethics Committee of the Aichi Cancer Center (2018-2-20) and informed consent was obtained from all individual participants. The other institutions were also informed and approved the study. The adenocarcinoma subtype was diagnosed by >2 pathologists at each institution according to the criteria proposed by the International Association for the Study of Lung Cancer, which constitutes the largest proportion of the invasive component of the tumor (3). Death and arrival (or censoring) were observed in April 2024.
We retrieved the TCGA dataset for lung cancer patients from the Genomic Data Commons data portal (http://www.cbioportal.org/) in April 2019.
Presently, we regard solid and micropapillary-predominant as solid subtype adenocarcinomas and the other subtypes as non-solid adenocarcinomas.
DNA and RNA isolation
Following surgical resection, tumor and adjacent normal tissues were immediately obtained and stored in RNAlater RNA Stabilization Reagent (Thermo Fisher Scientific, Waltham, MA, USA). Peripheral blood mononuclear cells (PBMCs) underwent isolation through density gradient centrifugation with LymphoprepTM (Axis-Shield Poc AS, Oslo, Norway), then were cryopreserved until analysis. For DNA extraction, genomic DNA was derived from tumor tissues, matched adjacent normal tissues, or PBMCs using AllPrep DNA/RNA Mini Kits or DNeasy Mini Kits (Qiagen, Hilden, Germany). Total RNA from tumor tissues was extracted using either the AllPrep DNA/RNA Mini Kit or the RNeasy Mini Kit (Qiagen).
Whole exome sequencing (WES) and RNA sequencing (RNA-seq)
For WES (n=95), sequencing libraries of genomic DNA from tumors and matched normal tissues or PBMCs were prepared using the SureSelect Human All Exon V6 probe (Agilent Technologies) following the manufacturer’s protocols. The enriched libraries were sequenced into 150-bp paired-end reads on a NovaSeq (Illumina, San Diego, CA, USA) at Veritas Genetics (Danvers, MA, USA). Quality control, including adapter trimming and low-quality read removal, was performed with TrimGalore (https://github.com/FelixKrueger/TrimGalore). WES achieved a mean coverage of 116 for all protein-coding sequences. Exome reads were then independently mapped to the human genome (GRCh38/hg38) using the Burrows-Wheeler Aligner (BWA). Putative somatic mutations were subsequently identified using an Empirical Bayesian mutation-calling algorithm (18).
We prepared RNA-seq libraries for 113 samples using the NEBNext® Ultra™ RNA Library Prep Kit for Illumina® (New England Biolabs, Ipswich, MA, USA), adhering to the manufacturer’s protocols. These enriched libraries were then sequenced as 150-bp paired-end reads on an Illumina NovaSeq at Veritas Genetics. RNA-seq data analysis was performed with Salmon, while RNA reads were mapped to the GRCh38/hg38 reference genome using BWA. Gene expression was quantified as transcripts per million (TPM) using GENCODE v33.
Single-sample gene set enrichment analysis (ssGSEA)
The individual mRNA expression score for ssGSEA was calculated using the GSVA program (19) in the R package version 4.1.3. After z-score normalization of the ssGSEA score for each gene set, the mean z-scores of the gene sets were calculated. The median values of each score were used as cutoff points to categorize high and low scores in each cohort.
Quantifying cellular subtypes and deconvolution of cell proportions
Cellular composition and deconvolution in the tumor immune microenvironment were analyzed from RNA-seq data using the tools xCell (https://github.com/dviraran/xCell) (20) and quanTIseq (https://icbi.i-med.ac.at/software/quantiseq/doc/) (21) and CIBERSORT (https://cibersortx.stanford.edu/) (22).
HLA typing and neoantigen
HLA types were determined from WES data of normal genomic DNA using the HLA typing software Omixon Target HLA (Omixon). Predicted candidate neoantigens derived from missense mutations in individual HLA alleles were estimated using Neoantimon (https://github.com/hase62/Neoantimon) (23) according to the criteria that the predicted neoantigen showed an IC50 value <500 nmol/L and the corresponding wild-type peptide >500 nmol/L. Among the predicted neoantigens, we evaluated mRNA expression data using bam-readcount (https://github.com/genome/bam-readcount) and calculated the number of expressed neoantigens that required gene expression (FPKM) >1 and VAF 0.04, as previously reported (24). Here, we defined expressed neoantigens as neoantigens.
Flow cytometry
Fresh tumor digests (FTDs) from tumor tissues were prepared using a gentleMACS tumor dissociator (Miltenyi Biotec Inc., Auburn, CA, USA) according to the manufacturer’s instructions and cryopreserved until use. Cryopreserved FTD were thawed in RPMI and stained after blocking Fc receptors using Human BD Fc Block™ (BD Biosciences, San Jose, CA, USA). The following monoclonal antibodies (mAbs) were used: BV421-labelled CD3, APC-labelled CD4, FITC-labelled CD8, BV711-labelled CD103, PE-labelled CD39, BV786-labelled PD-1, and BV650-labelled Tim-3 (BioLegend, San Diego, CA, USA). SYTOXTM AADvancedTM Dead Cell Stain Kit (Thermo Fisher, Waltham, MA, USA) or Zombie NIR™ Fixable Viability Kit (BioLegend) was used to exclude dead cells. Stained cells were analyzed using an LSRFortessa flow cytometer (BD Biosciences), and the data were processed using FlowJo 10.0.7 (FlowJo, LLC, Ashland, OR, USA).
Cell proliferation assay
To measure cell viability under IFN-γ, we used the WST-8 kit (Dojin, Tokyo, Japan). Briefly, the solid adenocarcinoma cell lines LK028, LK238, and LK226 were cultured in a 96-well plate at a density of 2.5×104 cells/mL. IFN-γ was added to each plate at concentrations of 2, 4, 8, 16, 32, 64, 125, 250, 500, and 1,000 ng/mL, and the cells were cultured for 24 h. After the WST-8 reagent was added to each well and the 96-well plate was incubated for 1 h, the absorbance at 450 nm was measured.
Analysis of copy number alteration (CNA)
The CNA data of TCGA were accessed from the Genomic Data Commons Data Portal, and those of the Aichi Cancer Center (ACC) cohort were generated from exome data using EBcall. CNA was evaluated using the CNApp web tool (25), which quantifies the CNA burden of each sample and calculates the CNA score.
Statistical analysis
We analyzed all clinical data in R version 4.1.3 (R Development Core Team, Vienna, Austria). Fisher’s exact test or the Chi-squared test was applied to categorical variables, and continuous variables were assessed with the Mann-Whitney U test, Kruskal-Wallis test, or Welch’s t-test. Correlations were determined using Spearman’s rank correlation tests. We evaluated OS via the Kaplan-Meier method and log-rank test, and performed multivariate analysis using the Cox proportional hazards model. A P value of <0.05 was considered statistically significant.
Results
Clinical characteristics of patients with lung adenocarcinomas
Out of 1,014 lung cancer datasets from TCGA, the RNA-seq data of 186 adenocarcinomas with tumor subtypes were analyzed in this study (Figure S1). They were classified into 112 nonsolid and 74 solid subtypes. In our ACC cohort, 112 lung cancers were divided into 86 non-solid and 26 solid subtypes. The clinical characteristics of the TCGA and ACC cohorts are summarized in Tables 1,2, respectively.
Table 1
| Characteristic | Non-solid (n=112) | Solid (n=74) | P value |
|---|---|---|---|
| Age (years), median [IQR] | 67 [60, 72] | 65 [57, 71] | 0.11† |
| Sex | 0.65‡ | ||
| Female | 63 [56] | 39 [53] | |
| Male | 49 [44] | 35 [47] | |
| Smoking index (pack-year), median [IQR] | 30 [20, 52] | 42 [25, 57] | 0.17† |
| T status | |||
| 1 | 37 [33] | 15 [20] | |
| 2 | 62 [56] | 48 [65] | |
| 3 | 8 [7] | 5 [7] | |
| 4 | 4 [4] | 6 [8] | |
| N status | 0.053‡ | ||
| 0 | 70 [65] | 35 [48] | |
| 1 | 22 [21] | 20 [27] | |
| 2 | 14 [13] | 17 [23] | |
| 3 | 0 [0] | 1 [1] | |
| Stage | 0.16‡ | ||
| I | 62 [57] | 34 [46] | |
| II | 25 [23] | 16 [22] | |
| III | 15 [14] | 20 [27] | |
| IV | 6 [6] | 4 [5] | |
| Mutation, median [IQR] | 94 [34, 206] | 143 [76, 241] | 0.029† |
| EGFR mutation | 0.14‡ | ||
| EGFR | 20 [18] | 7 [9] | |
| WT | 92 [82] | 67 [91] | |
| KRAS mutation | 0.47‡ | ||
| KRAS | 27 [24] | 14 [19] | |
| WT | 85 [76] | 60 [81] | |
| TP53 mutation | 0.003‡ | ||
| TP53 | 33 [29] | 38 [51] | |
| WT | 79 [71] | 36 [49] |
Some data are unknown and the percentage is not always summed to 100%. Data are presented as n [%] unless otherwise specified. †, Wilcoxon rank-sum test; ‡, Fisher’s exact test. EGFR, epidermal growth factor receptor; IQR, interquartile range; N, node; KRAS, Kirsten rat sarcoma viral oncogene homolog; T, tumor; TCGA, The Cancer Genome Atlas; TP, tumor protein; WT, wild type.
Table 2
| Characteristics | Non-solid (n=86) | Solid (n=26) | P value |
|---|---|---|---|
| Age (years), median [IQR] | 70 [63, 75] | 71 [58, 74] | 0.60† |
| Sex | 0.012‡ | ||
| Female | 42 [49] | 5 [19] | |
| Male | 44 [51] | 21 [81] | |
| Smoking index (pack-year), median [IQR] | 15 [0, 41] | 34 [10.1, 48.8] | 0.059† |
| Histological grade | <0.001‡ | ||
| 1 | 10 [12] | 0 [0] | |
| 2 | 60 [73] | 0 [0] | |
| 3 | 12 [15] | 25 [100] | |
| Invasive tumor size (mm), median [IQR] | 20 [13, 30] | 22 [15, 25] | 0.68† |
| T factor | 0.67‡ | ||
| 1 | 44 [51] | 11 [42] | |
| 2 | 34 [40] | 13 [50] | |
| 3 | 5 [6] | 2 [8] | |
| 4 | 3 [3] | 0 [0] | |
| N factor | 0.12‡ | ||
| 0 | 65 [76] | 16 [62] | |
| 1 | 6 [7] | 1 [4] | |
| 2 | 7 [8] | 6 [23] | |
| Pathological stage | 0.20‡ | ||
| I | 64 [74] | 15 [58] | |
| II | 12 [14] | 5 [19] | |
| III | 8 [9.3] | 6 [23] | |
| IV | 2 [2.3] | 0 [0] | |
| Mutation, median [IQR] | 44 [18, 84] | 246 [50, 371] | 0.03† |
| EGFR mutation | <0.001‡ | ||
| EGFR | 49 [57] | 4 [15] | |
| WT | 37 [43] | 22 [85] | |
| KRAS mutation | 0.053‡ | ||
| KRAS | 9 [10] | 7 [27] | |
| WT | 77 [90] | 19 [73] | |
| TP53 mutation | 0.70‡ | ||
| TP53 | 14 [28] | 5 [38] | |
| WT | 36 [72] | 8 [62] | |
| PD-L1 expression (%), median [IQR] | 0 [0, 5] | 60 [20, 85] | <0.001† |
Some data are unknown and the percentage is not always summed to 100%. Data are presented as n [%] unless otherwise specified. †, Wilcoxon rank-sum test; ‡, Fisher’s exact test. ACC, Aich Cancer Center; EGFR, epidermal growth factor receptor; IQR, interquartile range; N, node; KRAS, Kirsten rat sarcoma viral oncogene homolog; PD-L1, programmed cell death ligand 1; T, tumor; TP, tumor protein; WT, wild type.
The tumor immune microenvironment in non-solid and solid subtype adenocarcinomas
To compare the tumor immune microenvironment between the non-solid and solid subtypes, different immune cell types were quantified using XCell (20). The scores for CD8+ Tem, M1 macrophages, Th1 cells, Th2 cells, and pDC were significantly higher in the solid subtype than in the non-solid subtype in both cohorts (Figure 1A, Tables S1,S2). In addition, effector molecule genes, such as IFNG, GZMB, and PRF1, were highly expressed in the solid subtype (Figure 1B, available online: https://cdn.amegroups.cn/static/public/tlcr-2025-372-1.xlsx). Immune checkpoint molecule genes, such as PDCD1, CTLA4, TIGIT, and LAG3, were highly expressed in the solid subtype in both cohorts (Figure 1C and Tables S3,S4). Immune cell infiltration was investigated using flow cytometry on FTDs from patients in the ACC cohort. The ratio of CD8+ T cells to CD39+CD103+CD8+ T cells, which recognize a specific tumor antigen (26) was frequently observed in the solid subtype (Figure 1D,1E and Table S5). We observed a higher number of single nucleotide variants (SNVs) and neoantigens in the solid subtype (Figure 1F), suggesting that putative tumor antigen-specific T cells might be more infiltrated into the tumors of the solid subtype. These results demonstrate that the tumor immune microenvironment of solid subtype adenocarcinoma may be more immunologically active than that of the non-solid subtype.
IFN-γ response pathway expression is a prognostic factor in solid-subtype adenocarcinoma
Patients with the solid subtype showed a significantly worse prognosis in the TCGA and ACC cohorts (P=0.02 and P=0.01, respectively) (Figure 2A). To clarify why patients with solid subtype adenocarcinomas display poor prognosis despite their immunologically hot tumors, we surveyed the prognostic factors of solid subtype adenocarcinomas using GOBP gene sets in the TCGA cohort (available online: https://cdn.amegroups.cn/static/public/tlcr-2025-372-2.xlsx). We found that among these gene sets, “GO_POSITIVE_REGULATION_OF_RESPONSE_TO_INTERFERON_GAMMA” [Gene Ontology Biological Process-Interferon-Gamma (GOBP-IFNG)] showed a lower hazard ratio with a low P value among solid subtype adenocarcinomas in TCGA. In the multivariate analysis, the GOBP-IFNG low group was a poor prognostic factor, together with a high pathological stage and solid subtype (Figure 2B). In Kaplan-Meier analysis, patients in the GOBP-IFNG low group had a poorer prognosis than those in the GOBP-IFNG high group among the solid subtype in the TCGA cohort (P=0.02), and the tendency of survival inferiority of the GOBP-IFNG low group was similar in the ACC cohort (P=0.18) (Figure 2C). Conversely, IFN-γ expression did not affect the prognosis of the solid subtype (Figure 2D) and cytolytic activity (CYT) score, calculated using granzymes A (GZMA) and perforin (PRF1) mRNA expression levels (27), did not affect the prognosis in the solid subtype (Figure S2). These findings suggest that the IFN-γ response pathway, rather than the amount of IFN-γ and cytotoxic substances in the tumor, may be important for OS in solid subtype adenocarcinoma. In addition, among GOBP-IFNG high group, the OS in solid subtype was significantly worse than that in non-solid subtype (P=0.001). In contrast, among the GOBP-IFNG low group, there is no difference for OS between solid and non-solid subtype (P=0.43). This indicates that the IFN-γ response pathway expression is a strong prognostic factor compared to histological subtype.
Poor IFN-γ response pathway expression results in lower apoptosis and weaker induction of MHC class II in solid-subtype tumor
The IFN-γ response pathway expression in tumors appeared to determine the prognosis of the solid subtype. We investigated the tumor immune microenvironment and cell proliferation between the IFN-γ response pathway expression high and low groups using RNA-seq data. IFN-γ releases by immune cells may directly affect tumor cells through the induction of cell cycle arrest or apoptosis. They may invigorate MHC class I and II expression in tumor cells, leading to efficient antigen presentation in the tumor microenvironment. Therefore, we compared the status of apoptosis and MHC expression between tumors with high and low GOBP-IFNG levels. The apoptosis score (HALLMARK_APOPTOSIS) was lower in the GOBP-IFNG group than in the GOBP high group among the solid subtypes, but it was not observed among the non-solid subtypes in either cohort (Figure 3A). Similarly, MHC class II expression was lower than that of MHC class I in the low GOBP-IFNG solid subtype (Figure 3B). Therefore, poor IFN-γ responsiveness may result in lower apoptosis and weaker MHC class II expression in solid subtype adenocarcinomas.
Different sensitivity to IFN-γ in adenocarcinoma solid subtype cell lines
We tested IFN-γ responsiveness in our cell lines derived from solid subtype adenocarcinomas, LK028, LK226, and LK238. In the WST-8 cell proliferation assay, the proliferation of LK226 tumor cells was poorly inhibited by IFN-γ compared to that of other cell lines, LK028 and LK238 (Figure 4A). HLA-DR expression, which is equivalent to MHC class II, was not induced in LK226 cells after exposure to high concentrations of IFN-γ, despite the increased expression of HLA-ABC, which is equivalent to MHC class I was increased (Figure 4B). Thus, LK226 showed the proliferation was less inhibited by IFN-γ and HLA-DR expression was not increased, consequently that means LK226 has poor IFN-γ responsiveness linked to MHC class II but MHC class I.
Different DNA damage, including CNAs, in solid-subtype adenocarcinomas
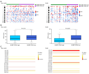
We investigated DNA damage, including CNAs. For the solid subtype, CNA was observed more frequently in the GOBP-IFNG low group than in the GOBP-IFNG high group (P<0.001) (Figure 5A,5B). However, for the non-solid subtype, no significant difference in CNA was observed between the two GOBP-IFNG groups (P=0.19). A higher frequency of CNA in each chromosome was observed in the GOBP-IFNG low group in the solid subtype, but not in the non-solid subtype (Figure 5C). This suggests that increased CNA is related to low IFN-γ response pathway expression in GOBP-IFNG low among the solid subtype.
Discussion
Here, we investigated the differences in the tumor immune microenvironment between solid- and non-solid-subtype lung adenocarcinomas. We used the TCGA dataset and our ACC cohort lung cancer data. We identified the subgroup with low IFN-γ response pathway expression and the worse prognosis in solid subtype adenocarcinoma despite their immunologically hot microenvironment.
As previously reported, solid-subtype adenocarcinomas have a worse prognosis than non-solid subtypes. Moreover, the tumor immune microenvironment of the solid subtype showed high immune infiltration but increased expression of immunosuppressive molecules in TCGA and ACC, similar to previous studies (28-30). Particularly, flow cytometric analysis demonstrated that CD8+CD39+CD103+ T cells, known as tumor-specific T cells (26), were more abundant in the solid subtype. Furthermore, we found that the number of somatic mutations and their mutation-derived putative neoantigens were more frequently observed in the solid subtype. Therefore, solid subtype adenocarcinomas have a poor prognosis despite the occurrence of more tumor antigen-specific responses.
We sought to identify the factors that affect the prognosis of solid subtype adenocarcinoma, such as CYT, which has cytotoxic activity (27). However, the high or low expression of cytotoxic immune molecules did not affect the OS of patients with the solid subtype. In our more extensive analysis using gene sets representing poor prognosis of solid subtype adenocarcinoma, we identified one gene set concerning IFN-γ response pathway expression. The GOBP-IFNG gene set was associated with poor OS in the solid subtype, but not in the non-solid subtype. Therefore, in the solid subtype, there is a possibility that the IFN-γ response is deeply related to poor prognosis rather than the cytotoxic molecules themselves.
IFN-γ is a critical cytokine for antitumor immunity, produced and regulated by natural killer and natural killer T cells (31,32). IFN-γ has various functions, such as inhibiting angiogenesis, T-cell, and macrophage activation (33,34). For instance, in the tumor immune microenvironment, IFN-γ directly regulates tumor cell proliferation (35,36) and affects innate and adaptive immune cells. In a mouse study, IFN-γ suppressed tumor cell proliferation in some cell lines (37). The anti-cancer cell proliferation regulated by IFN-γ in human cell line was dampened with the lack of JAK1 gene expression (38). The lack of JAK1 gene expression and interrupted downstream signalling induce an immunosuppressive microenvironment (17). Additionally, recent research on melanoma has shown that JAK1/2 mutations are related to ICI resistance (39). Therefore, the role of IFN-γ in solid subtype adenocarcinoma should be clarified to improve treatment resistance.
IFN-γ upregulates the expression of MHC class I and II on antigen-presenting cells (40). Increased MHC expression after IFN-γ releases in the tumor is essential to procced cancer immune cycle (40). In our study, MHC class II expression did not increase in the GOBP-IFNG low group in solid subtype adenocarcinoma in either the TCGA or ACC cohorts. We confirmed these results using cell lines derived from patients with solid-subtype adenocarcinoma. One of the three cell lines (LK226) did not show an upregulated MHC class II expression. Interestingly, MHC class I expression was responsive to IFN-γ in all the cell lines. Furthermore, tumor cell proliferation was less inhibited after exposure to IFN-γ in the same cell line (LK226). These results suggest that lower IFN-γ response pathway expression, resulting in the downregulation of MHC class II and less inhibition of cell proliferation, may be related to the insufficient antitumor response in the solid subtype. Therefore, decreased IFN-γ response pathway expression may be related to poor OS and treatment resistance in solid subtype adenocarcinomas.
We found that CNA was significantly higher in the GOBP-IFNG low subgroup based on a genome bioinformatics approach using WES data. Genome instability may be related to the resistance of the antitumor immune response in the GOBP-IFNG low group in the solid subtype.
This study had several limitations. First, this study was retrospective, and the sample size was small, although we recruited multiple institutions presently. However, bias was inevitable in this study. Second, both cohorts had considerable heterogeneity because of differences in patient backgrounds, including smoking status, disease stage, and surgical procedures. This heterogeneity may have led to insufficient results and should be considered when interpreting the results. Third, the TCGA data included many races, whereas the ACC data were limited to Japanese individuals. Racial differences may cause inconsistent results because the frequency of oncogenic driver mutations and mutation burden are quite different. Therefore, further multicenter studies should be conducted in international settings to confirm these findings.
Overall, the present study clarified the tumor immune microenvironment of solid-subtype adenocarcinomas, showing that the solid subtype is more immunologically hot. The results indicate that cytolytic cytokines are not always related to prognosis, and IFN-γ response pathway expression may be important in eliminating cancer cells and overcoming their escape from treatment among solid subtype adenocarcinomas. The GOBP-IFNG gene set may be useful for classifying patients with solid subtype adenocarcinoma with better prognosis. Further prospective research should be conducted to clarify whether the GOBP-IFNG score is a predictive biomarker of OS and response to therapy. Moreover, it provides new therapeutic insights into overcoming the relapse of solid subtype adenocarcinoma and improving OS.
Conclusions
Solid subtype adenocarcinomas are immunologically prevalent. IFN-γ response pathway expression is associated with the OS of solid subtype adenocarcinoma and may provide key insights to improve prognosis.
Acknowledgments
None.
Footnote
Reporting Checklist: The authors have completed the REMARK reporting checklist. Available at https://tlcr.amegroups.com/article/view/10.21037/tlcr-2025-372/rc
Data Sharing Statement: Available at https://tlcr.amegroups.com/article/view/10.21037/tlcr-2025-372/dss
Peer Review File: Available at https://tlcr.amegroups.com/article/view/10.21037/tlcr-2025-372/prf
Funding: None.
Conflicts of Interest: All authors have completed the ICMJE uniform disclosure form (available at https://tlcr.amegroups.com/article/view/10.21037/tlcr-2025-372/coif). The authors have no conflicts of interest to declare.
Ethical Statement: The authors are accountable for all aspects of the work in ensuring that questions related to the accuracy or integrity of any part of the work are appropriately investigated and resolved. The study was conducted in accordance with the Declaration of Helsinki and its subsequent amendments. The study was approved by the Ethics Committee of the Aichi Cancer Center (2018-2-20) and informed consent was obtained from all individual participants. The other institutions were also informed and approved the study.
Open Access Statement: This is an Open Access article distributed in accordance with the Creative Commons Attribution-NonCommercial-NoDerivs 4.0 International License (CC BY-NC-ND 4.0), which permits the non-commercial replication and distribution of the article with the strict proviso that no changes or edits are made and the original work is properly cited (including links to both the formal publication through the relevant DOI and the license). See: https://creativecommons.org/licenses/by-nc-nd/4.0/.
References
- Sung H, Ferlay J, Siegel RL, et al. Global Cancer Statistics 2020: GLOBOCAN Estimates of Incidence and Mortality Worldwide for 36 Cancers in 185 Countries. CA Cancer J Clin 2021;71:209-49. [Crossref] [PubMed]
- Barta JA, Powell CA, Wisnivesky JP. Global Epidemiology of Lung Cancer. Ann Glob Health 2019;85:8. [Crossref] [PubMed]
- Travis WD, Brambilla E, Noguchi M, et al. International association for the study of lung cancer/american thoracic society/european respiratory society international multidisciplinary classification of lung adenocarcinoma. J Thorac Oncol 2011;6:244-85. [Crossref] [PubMed]
- Hung JJ, Yeh YC, Jeng WJ, et al. Predictive value of the international association for the study of lung cancer/American Thoracic Society/European Respiratory Society classification of lung adenocarcinoma in tumor recurrence and patient survival. J Clin Oncol 2014;32:2357-64. [Crossref] [PubMed]
- Tsao MS, Shepherd FA, Brambilla E, et al. Predictive versus prognostic value of lung adenocarcinoma classification. J Clin Oncol 2015;33:225-6. [Crossref] [PubMed]
- Caso R, Sanchez-Vega F, Tan KS, et al. The Underlying Tumor Genomics of Predominant Histologic Subtypes in Lung Adenocarcinoma. J Thorac Oncol 2020;15:1844-56. [Crossref] [PubMed]
- Li Y, Tan Y, Hu S, et al. Targeted Sequencing Analysis of Predominant Histological Subtypes in Resected Stage I Invasive Lung Adenocarcinoma. J Cancer 2021;12:3222-9. [Crossref] [PubMed]
- Luo J, Ma K, Shi Y, et al. Genetic analyses of differences between solid and nonsolid predominant lung adenocarcinomas. Thorac Cancer 2018;9:1656-63. [Crossref] [PubMed]
- Yoshida T, Ishii G, Goto K, et al. Solid predominant histology predicts EGFR tyrosine kinase inhibitor response in patients with EGFR mutation-positive lung adenocarcinoma. J Cancer Res Clin Oncol 2013;139:1691-700. [Crossref] [PubMed]
- Shinohara S, Takahashi Y, Komuro H, et al. New evaluation of the tumor immune microenvironment of non-small cell lung cancer and its association with prognosis. J Immunother Cancer 2022;10:e003765. [Crossref] [PubMed]
- Alspach E, Lussier DM, Schreiber RD. Interferon γ and Its Important Roles in Promoting and Inhibiting Spontaneous and Therapeutic Cancer Immunity. Cold Spring Harb Perspect Biol 2019;11:a028480. [Crossref] [PubMed]
- Mendoza JL, Escalante NK, Jude KM, et al. Structure of the IFNγ receptor complex guides design of biased agonists. Nature 2019;567:56-60. [Crossref] [PubMed]
- Haring JS, Corbin GA, Harty JT. Dynamic regulation of IFN-gamma signaling in antigen-specific CD8+ T cells responding to infection. J Immunol 2005;174:6791-802. [Crossref] [PubMed]
- Overacre-Delgoffe AE, Chikina M, Dadey RE, et al. Interferon-γ Drives T(reg) Fragility to Promote Anti-tumor Immunity. Cell 2017;169:1130-1141.e11. [Crossref] [PubMed]
- Song M, Ping Y, Zhang K, et al. Low-Dose IFNγ Induces Tumor Cell Stemness in Tumor Microenvironment of Non-Small Cell Lung Cancer. Cancer Res 2019;79:3737-48. [Crossref] [PubMed]
- Hao Q, Tang H. Interferon-γ and Smac mimetics synergize to induce apoptosis of lung cancer cells in a TNFα-independent manner. Cancer Cell Int 2018;18:84. [Crossref] [PubMed]
- Jorgovanovic D, Song M, Wang L, et al. Roles of IFN-γ in tumor progression and regression: a review. Biomark Res 2020;8:49. [Crossref] [PubMed]
- Shiraishi Y, Sato Y, Chiba K, et al. An empirical Bayesian framework for somatic mutation detection from cancer genome sequencing data. Nucleic Acids Res 2013;41:e89. [Crossref] [PubMed]
- Hänzelmann S, Castelo R, Guinney J. GSVA: gene set variation analysis for microarray and RNA-seq data. BMC Bioinformatics 2013;14:7. [Crossref] [PubMed]
- Aran D, Hu Z, Butte AJ. xCell: digitally portraying the tissue cellular heterogeneity landscape. Genome Biol 2017;18:220. [Crossref] [PubMed]
- Finotello F, Mayer C, Plattner C, et al. Molecular and pharmacological modulators of the tumor immune contexture revealed by deconvolution of RNA-seq data. Genome Med 2019;11:34. [Crossref] [PubMed]
- Newman AM, Liu CL, Green MR, et al. Robust enumeration of cell subsets from tissue expression profiles. Nat Methods 2015;12:453-7. [Crossref] [PubMed]
- Hasegawa T, Hayashi S, Shimizu E, et al. Neoantimon: a multifunctional R package for identification of tumor-specific neoantigens. Bioinformatics 2020;36:4813-6. [Crossref] [PubMed]
- Nejo T, Matsushita H, Karasaki T, et al. Reduced Neoantigen Expression Revealed by Longitudinal Multiomics as a Possible Immune Evasion Mechanism in Glioma. Cancer Immunol Res 2019;7:1148-61. [Crossref] [PubMed]
- Franch-Expósito S, Bassaganyas L, Vila-Casadesús M, et al. CNApp, a tool for the quantification of copy number alterations and integrative analysis revealing clinical implications. Elife 2020;9:e50267. [Crossref] [PubMed]
- Duhen T, Duhen R, Montler R, et al. Co-expression of CD39 and CD103 identifies tumor-reactive CD8 T cells in human solid tumors. Nat Commun 2018;9:2724. [Crossref] [PubMed]
- Rooney MS, Shukla SA, Wu CJ, et al. Molecular and genetic properties of tumors associated with local immune cytolytic activity. Cell 2015;160:48-61. [Crossref] [PubMed]
- Li F, Wang S, Wang Y, et al. Multi-omics analysis unravels the underlying mechanisms of poor prognosis and differential therapeutic responses of solid predominant lung adenocarcinoma. Front Immunol 2023;14:1101649. [Crossref] [PubMed]
- Nishimura T, Végvári Á, Nakamura H, et al. Cancer cell immunity-related protein co-expression networks are associated with early-stage solid-predominant lung adenocarcinoma. Front Oncol 2024;14:1273780. [Crossref] [PubMed]
- Dong ZY, Zhang C, Li YF, et al. Genetic and Immune Profiles of Solid Predominant Lung Adenocarcinoma Reveal Potential Immunotherapeutic Strategies. J Thorac Oncol 2018;13:85-96. [Crossref] [PubMed]
- Dunn GP, Koebel CM, Schreiber RD. Interferons, immunity and cancer immunoediting. Nat Rev Immunol 2006;6:836-48. [Crossref] [PubMed]
- Smyth MJ, Cretney E, Kershaw MH, et al. Cytokines in cancer immunity and immunotherapy. Immunol Rev 2004;202:275-93. [Crossref] [PubMed]
- Chen J, Liu X. The role of interferon gamma in regulation of CD4+ T-cells and its clinical implications. Cell Immunol 2009;254:85-90. [Crossref] [PubMed]
- Parker BS, Rautela J, Hertzog PJ. Antitumour actions of interferons: implications for cancer therapy. Nat Rev Cancer 2016;16:131-44. [Crossref] [PubMed]
- Tau GZ, Cowan SN, Weisburg J, et al. Regulation of IFN-gamma signaling is essential for the cytotoxic activity of CD8(+) T cells. J Immunol 2001;167:5574-82. [Crossref] [PubMed]
- Boulch M, Cazaux M, Cuffel A, et al. Tumor-intrinsic sensitivity to the pro-apoptotic effects of IFN-γ is a major determinant of CD4(+) CAR T-cell antitumor activity. Nat Cancer 2023;4:968-83. [Crossref] [PubMed]
- Matsushita H, Hosoi A, Ueha S, et al. Cytotoxic T lymphocytes block tumor growth both by lytic activity and IFNγ-dependent cell-cycle arrest. Cancer Immunol Res 2015;3:26-36. [Crossref] [PubMed]
- Dunn GP, Sheehan KC, Old LJ, et al. IFN unresponsiveness in LNCaP cells due to the lack of JAK1 gene expression. Cancer Res 2005;65:3447-53. [Crossref] [PubMed]
- Shin DS, Zaretsky JM, Escuin-Ordinas H, et al. Primary Resistance to PD-1 Blockade Mediated by JAK1/2 Mutations. Cancer Discov 2017;7:188-201. [Crossref] [PubMed]
- Ni L, Lu J. Interferon gamma in cancer immunotherapy. Cancer Med 2018;7:4509-16. [Crossref] [PubMed]

