Association of PD-L1 expression with systemic immune parameters in non-small cell lung cancer
Highlight box
Key findings
• In a cohort of 119 patients with non-small cell lung cancer (NSCLC), tumor programmed death-ligand 1 (PD-L1) expression was associated with baseline plasma levels of only 1 of 39 tested cytokines (macrophage migration inhibitory factor) and none of 124 tested autoantibodies.
• PD-L1 expression was associated with greater post-immune checkpoint inhibitor (ICI) increases in 3 autoantibodies (anti-aggrecan, -proteoglycan, and -nucleosome).
• In PD-L1 positive cases, baseline abundance of NKT cells and activated monocytes were significantly lower, while post-ICI increases in mature NK cells were significantly greater.
What is known and what is new?
• PD-L1 expression is associated with ICI efficacy and is an established biomarker for treatment selection in NSCLC and across tumor types.
• This study provides a detailed assessment of the association between PD-L1 expression and systemic immune parameters (cytokines, autoantibodies, immune cell populations) in NSCLC, finding few correlations.
What is the implication, and what should change now?
• Because NSCLC PD-L1 expression is associated with few systemic immune parameters, effects on anti-tumor immunity may occur predominantly in the tumor microenvironment.
• Blood-based assays are unlikely to provide meaningful surrogates of this biomarker.
• Accordingly, PD-L1 assessment will require tumor tissue testing, which in some cases remains challenging due to limited specimen availability.
Introduction
Background
Immune checkpoint inhibitors (ICI) have transformed the therapeutic landscape for multiple types of cancers. Although research into the prediction of therapeutic response to ICI has rapidly expanded (1-3), identifying patients most likely to benefit from these promising but costly and potentially toxic therapies remains challenging. For the treatment of lung cancer, tumor programmed death-ligand 1 (PD-L1)—which regulates cytotoxic interactions between T-cells and cancer cells—remains the most used predictive biomarker. In non-small cell lung cancer (NSCLC), PD-L1 overexpression has been associated with improved overall and progression-free survival in a meta-analysis including 14 trials and over 2,800 patients (4). Despite the mechanistic link between programmed cell death protein 1 (PD-1)-directed therapy and tumor PD-L1 expression, PD-L1 negative cases may respond to anti-PD-1 monotherapy. Similarly, the addition of anti-PD-1 therapy to chemotherapy significantly improves outcomes independent of PD-L1 expression, including PD-L1 negative cases (5).
Rationale and knowledge gap
The imperfect relationship between PD-L1 expression and anti-PD-1/PD-L1 efficacy likely reflects the complexity of anti-tumor immunity. Consider the interplay between PD-L1 expression and tumor mutational burden (TMB), a surrogate marker of tumor antigenicity that predicts benefit from anti-PD-1/PD-L1 therapies. While one might expect a close correlation between PD-L1 expression and TMB, only about 20% of TMB-high advanced NSCLC feature high PD-L1 expression; conversely, only about 30% of PD-L1-high advanced NSCLC feature high TMB (6). Potential explanations for this discrepancy include the effects of neoantigen quality and exclusion of T cells from the tumor microenvironment (7). Additionally, in clinical practice, PD-L1, a cell surface protein, cannot be characterized in currently available blood-based tests such as circulating tumor DNA assays.
Objective
Given these considerations, to characterize further the relationship between tumor PD-L1 characteristics and immune responses, we evaluated circulating cytokines, autoantibodies, and immune cell populations in ICI-treated patients with NSCLC according to PD-L1 expression. We present this article in accordance with the REMARK reporting checklist (available at https://tlcr.amegroups.com/article/view/10.21037/tlcr-2025-414/rc).
Methods
Data sources and collection
The study was conducted in accordance with the Declaration of Helsinki and its subsequent amendments. The study was approved by the University of Texas Southwestern Institutional Review Board (IRB) (#STU 082015-053). All patients provided written informed consent. Patients with cancer (regardless of type or stage) planned to initiate ICI therapy were enrolled in a prospective biospecimen registry. For these individuals, we collected detailed clinical data, a pre-treatment baseline blood sample, and post-ICI initiation samples. Data was sourced from participating clinical centers: University of Texas Southwestern Medical Center and Parkland Health. Parkland, the safety-net healthcare system for Dallas County, Texas, is a UT Southwestern Partner Hospital for which the UT Southwestern IRB serves as the IRB of record. For patients enrolled in the protocol with NSCLC, we reviewed the electronic medical record (Epic, Verona, WI, USA) to determine tumor PD-L1 expression as reported by immunohistochemistry or tumor proportion score on biopsy specimens obtained in the course of routine clinical care. PD-L1 expression was categorized as negative (<1%), low (1–49%), and high (≥50%). We analyzed available cytokine, autoantibody, and cytometry by time of flight (CyTOF) data from baseline and the first post-treatment (collected 2-6 weeks after ICI initiation, depending on ICI administration schedule) blood samples. To evaluate potential associations between tumor PD-L1 expression on endogenous host immune status and ICI effects, our analyses focused on both baseline values and fold-change from baseline to first post-treatment sample.
Cytokines
As previously described (8,9), we monitored cytokine and chemokine levels using the Bio-Plex Pro Human Chemokine 40-plex Panel (Bio-Rad Laboratories, Hercules, California) on a Luminex 200 System. Table S1 lists the cytokines included in the panel. Bio-Plex Manager™ 6.1 software was used for data analysis. Concentrations of cytokines and chemokines (pg/mL) were determined on the basis of the fit of a standard curve for mean fluorescence intensity versus pg/mL.
Autoantibodies
Serum autoantibody profiling was performed using a previously developed custom protein array panel of 124 autoantigens, including nuclear antigens, cytosolic/matrix antigens, and tissue/organ-specific antigens (9-11). Autoantibodies included in the analysis are listed in Table S2. Serum samples were first treated with DNase-I to remove free DNA and then diluted 1:100 and hybridized with the arrays. IgG and IgM antibodies binding with the autoantigens were detected with cy3-conjugated anti-human IgG (Jackson ImmunoResearch Lab., West Grove, PA, USA; 1:1,000) and cy5-conjugated anti-human IgM (Jackson ImmunoResearch Lab., 1:1,000). Arrays were scanned using Genepix 4400A scanner (Molecular Device) using wavelengths 532 and 635 nm. Images were analyzed using Genepix 7.0 software (Molecular Device) to generate Genepix report files. Data analysis included the following pre-processing steps: (I) background subtraction and averaging of duplicated spots; (II) normalization of the signal intensity of each antigen using internal controls across all samples; and (III) normalized signal intensity (NSI) for each Ag (Ab) completed for each Genepix Report file generated per sample. NSI files were processed for downstream analysis using the Cluster and Treeview algorithm adopted from the Eisen Laboratory.
CyTOF
Pre- and post-ICI blood samples were centrifuged at 3,000 rpm at 4 ℃ for 15 minutes to obtain plasma. Peripheral blood mononuclear cells (PBMCs) were isolated from samples using density gradient centrifugation in Ficoll-Paque PLUS Media following manufacturer’s instruction (Fisher Scientific, Waltham, MA, USA). As previously described (12), cryopreserved PBMCs were thawed and stained with a panel of 36 antibodies (metal isotope-labeled conjugates, Maxpar Direct Immune Profiling Assay Panel by Standard BioTools). Cells were analyzed on a Helios mass cytometer (Standard BioTools). Data were normalized and analyzed with gating on CD45+ cells using a cloud-based computational platform OMIQ.ai (Dotmatics Software Company). Equal sampling of 32,239 events per sample (the lowest common denominator across all samples) and a total of 2,385,686 events across all 74 samples (37 patients × 2 time-points) were analyzed using Opt-SNE and PhenoGraph clustering analysis. We analyzed distribution and expression characteristics of phenotypic markers and compared across patient and control samples. We identified cluster immune phenotypes following standard immunophenotyping for the Human Immunology Project (13).
Statistical analysis
Participant characteristics were summarized by PD-L1 expression levels (<1%, 1–49%, ≥50%) using mean (± standard deviation) for continuous variables and frequency (percentage) for categorical variables. Differences in demographic and clinical characteristics across PD-L1 expression levels were assessed with Fisher’s exact test or Chi-square test for categorical variables, and one-way analysis of variance (ANOVA) for continuous variables. Additionally, baseline and fold-change cytokine and autoantibody profiles were compared among PD-L1 expression levels using the Kruskal-Wallis test. To account for multiple comparisons, the Benjamini-Hochberg procedure was applied to estimate false discovery rates (FDRs). All analyses were conducted in R (v4.1.3) or GraphPad Prism (v10.2.3), with two-sided P values <0.05 considered statistically significant.
Results
Case characteristics
Of 221 total NSCLC patients enrolled in the institutional registry, 119 (54%) had available, quantified PD-L1 expression data and were included in the analysis. Characteristics of cases with and without available PD-L1 expression data are shown in Table S3. PD-L1 data availability was not associated with any demographic or tumor characteristics but was associated with ICI regimen. Among the 119 cases with available PD-L1 expression data, 41 (34%) had PD-L1 <1%, 44 (37%) had PD-L1 1–49%, and 34 (29%) had PD-L1 ≥50%. Table 1 displays demographic, tumor, and treatment characteristics according to PD-L1 expression. No case characteristics differed significantly according to tumor PD-L1 expression. Overall, we had complete cytokine data for 80 cases (67%), autoantibody data for 65 cases (55%), and CyTOF data for 37 cases (31%). The distributions of PD-L1 expression levels within these three sample groups were comparable to one another and to the overall study population (Figure 1).
Table 1
| Characteristic | PD-L1 expression level | P value | ||
|---|---|---|---|---|
| <1% (n=41) | 1–49% (n=44) | ≥50% (n=34) | ||
| Age, years | 67±11 | 67±9 | 71±8 | 0.17 |
| Race-ethnicity | 0.30 | |||
| Asian | 3 [7] | 2 [5] | 1 [3] | |
| Hispanic | 0 | 2 [5] | 2 [6] | |
| Non-Hispanic Black | 7 [17] | 5 [11] | 1 [3] | |
| Non-Hispanic White | 31 [76] | 34 [77] | 30 [88] | |
| Unknown | 0 | 1 [2] | 0 | |
| Sex | 0.86 | |||
| Female | 15 [37] | 18 [41] | 12 [35] | |
| Male | 26 [63] | 26 [59] | 22 [65] | |
| Cancer stage | 0.50 | |||
| 2 | 0 | 1 [2] | 0 | |
| 3 | 6 [15] | 6 [14] | 2 [6] | |
| 4 | 35 [85] | 37 [84] | 32 [94] | |
| ICI regimen | 0.15 | |||
| PD-1 or PD-L1 | 36 [88] | 43 [98] | 33 [97] | |
| PD-1/PD-L1 + other | 5 [12] | 1 [2] | 1 [3] | |
| Histology | 0.37 | |||
| Adenocarcinoma | 32 [80] | 31 [70] | 22 [65] | |
| Adenosquamous | 0 [0] | 2 [5] | 3 [9] | |
| Squamous | 8 [20] | 11 [25] | 9 [26] | |
| Unknown | 1 | 0 | 0 | |
| Biopsy location | 0.27 | |||
| Primary tumor | 25 [61] | 27 [61] | 15 [44] | |
| Metastatic site | 15 [37] | 17 [39] | 18 [53] | |
| Unknown | 1 [2] | 0 | 1 [3] | |
Data are presented as mean ± SD or n [%]. Percentages are rounded to the nearest whole percentage. ICI, immune checkpoint inhibitor; PD-1, programmed cell death protein 1; PD-L1, programmed death ligand-1; SD, standard deviation.
Cytokines and autoantibodies
Table 2 displays results for any significant (prior to correction for multiple comparisons) differences in baseline and post-treatment (6-week timepoint) changes in cytokines and autoantibodies according to tumor PD-L1 expression. Overall, we observed few differences, most of which did not remain significant after correction for multiple testing. Among 39 cytokines included in the analysis, baseline levels of only a single cytokine (macrophage migration inhibitory factor, or MIF) were significantly associated with PD-L1 expression, with higher levels observed in PD-L1-positive cases (P=0.03), although this overall difference lost significance after correcting for multiple comparisons (FDR 0.56). Post-treatment fold-change of one cytokine, CX3CL1, was associated with PD-L1 expression (P=0.02), but this likewise did not retain statistical significance after further correction (FDR 0.84). Among 124 autoantibodies included in the analysis, none had baseline levels associated with PD-L1. Three (anti-aggrecan, -proteoglycan, and -nucleosome) demonstrated significantly greater post-treatment increases in cases with higher PD-L1 expression.
Table 2
| Analyte | Median | Overall P (FDR) |
Pairwise comparisons [P (adjusted P†)] | ||||
|---|---|---|---|---|---|---|---|
| <1% | 1–49% | ≥50% | <1% vs. 1–49% | 1–49% vs. ≥50% | <1% vs. ≥50% | ||
| Cytokines—baseline (log2, pg/mL) | |||||||
| MIF | 10.7 | 11.2 | 11.1 | 0.03 (0.56) | 0.03 (0.10) | 0.9 (1.0) | 0.01 (0.04) |
| Cytokines—fold-change (log2, pg/mL) | |||||||
| CX3CL1 | 0.16 | 0.22 | 0.00 | 0.02 (0.84) | 0.43 (1.0) | 0.006 (0.02) | 0.08 (0.25) |
| Autoantibodies—fold-change (NSI) | |||||||
| Aggrecan | 0.96 | 0.94 | 1.33 | 0.01 (0.69) | 0.43 (1.0) | 0.03 (0.09) | 0.002 (0.007) |
| Proteoglycan | 0.95 | 0.91 | 1.22 | 0.03 (0.69) | 0.74 (1.0) | 0.02 (0.05) | 0.03 (0.09) |
| Nucleosome | 0.81 | 1.05 | 1.23 | 0.03 (0.69) | 0.07 (0.19) | 0.27 (0.80) | 0.02 (0.04) |
†, Bonferroni correction for multiple testing. FDR, false discovery rate; MIF, macrophage migration inhibitory factor; NSI, normalized signal intensity.
CyTOF
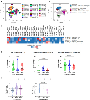
CyTOF analysis revealed 32 clusters of immune cells (Figure 2A), of which three had significant baseline differences and two had significant post-treatment changes according to tumor PD-L1 expression (Figure 2B,2C). In general, baseline differences (Figure 2D) were relatively modest and did not demonstrate consistent directionality. For instance, while baseline natural killer T (NKT) cells, classical monocytes, and activated monocytes were significantly associated with PD-L1 expression, levels of NKT cells and classical monocytes were similar between the PD-L1 <1% and PD-L1 ≥50%, with the intermediate PD-L1 1–49% group driving the overall difference. In terms of post-ICI changes (Figure 2E), the abundance of mature NK cells (cluster 12) tended to decrease in the PD-L1 <1% group. The abundance of terminal effector (TE) CD4 T cells (cluster 16) generally decreased in the PD-L1 ≥50% group.
Discussion
Key findings, explanation of findings, and comparison with similar research
Although tumor PD-L1 expression in NSCLC has been studied extensively, findings have been mixed. Some reports have identified prognostic associations, generally with poor outcomes (14-16), while others fail to identify such correlations (17,18). PD-L1 expression has also been variably associated with epidermal growth factor receptor (EGFR) mutations, EGFR wild type tumors, and KRAS mutations (14,19). Its predictive capacity also varies somewhat across studies. For instance, for PD-L1 negative NSCLC, the addition of anti-PD-1 or anti-PD-L1 therapy to chemotherapy improves outcomes in some trials (20,21), while it provides no benefit in others (22-25). To understand the interaction between NSCLC PD-L1 expression and immune responses, we studied multiple classes of systemic immune parameters before and after initiation of ICI.
To our knowledge, this is the largest report correlating tumor PD-L1 expression and systemic immune parameters in NSCLC. Overall, our analysis of circulating cytokines, autoantibodies, and immune cell populations revealed remarkably few differences based on PD-L1 status. After correction for multiple comparisons, the two cytokines with either baseline [MIF, a proinflammatory cytokine thought to promote tumorigenesis via multiple mechanisms (26)] or post-treatment change [CX3CL1, which mediates leukocyte adhesion and is generally correlated with a higher number of tumor infiltrating lymphocytes (27)] differences according to PD-L1 expression lost significance. Furthermore, the observed trends did not follow a biologically rational pattern, as post-treatment increases in CX3CL1 were greatest in the intermediate PD-L1 group (1–49% expression). Although baseline and dynamic changes in cytokines have been associated with ICI efficacy and toxicity (8), these negative findings align with an earlier study of peripheral blood cytokine differences pre- and post-treatment with an anti-PD-1 ICI in 26 NSCLC patients, in which no cytokines were correlated with PD-L1 expression (28). However, there may be other tumor markers besides PD-L1 that correlate more clearly with immune components such as cytokines. For instance, tumor upregulation of human leukocyte antigen (HLA) molecules may be associated not only with high-grade histology and poorer prognosis, but also with IL-10 production (29,30).
Similarly, we found few associations between systemic autoantibodies and tumor PD-L1 expression. Out of more than 120 autoantibodies tested, we identified three that exhibited significantly greater increases after ICI initiation in patients with high tumor PD-L1, but no associations with baseline autoantibody levels. The three correlated autoantibodies included those against proteoglycan (a term encompassing compounds featuring proteins bonded to glycosaminoglycan groups that are found in connective tissue), aggrecan (a specific proteoglycan in articular cartilage), and nucleosome (the structural subunit of chromatin comprising DNA and core histones). Among these, anti-nucleosome antibodies may have the clearest association with autoimmune disease, as they are highly sensitive and specific for systemic lupus erythematosus, especially in cases lacking anti-dsDNA antibodies (31). In immuno-oncology, pre-treatment autoantibodies have been linked with heightened risk of immune-related adverse events (32,33), as has the development of autoantibodies after ICI initiation (9,34). Additionally, autoantibody development may differ according to the mechanism of ICI treatment (11,35). Antibodies against PD-1 and PD-L1, which were not included in our panel, have been linked to worse outcomes in NSCLC and other cancer types (36).
The analysis of immune cell populations also demonstrated few correlations with tumor PD-L1 expression. Prior to ICI administration, PD-L1-high cases tended to have fewer classical and activated monocytes. Although reduced immune cells might fit the notion of PD-L1 as an immune checkpoint, the biologic significance of this observation remains unclear, as monocytes may differentiate into anti-tumor effectors such as dendritic cells and tumor-associated macrophages (TAMs) or pro-tumorigenic populations such as myeloid-derived suppressor cells (MDSCs) (37,38). After ICI initiation, the population of terminal differentiated effector cells decreased in PD-L1-high cases. While one might hypothesize that this decline could reflect cellular migration from circulation to tumor microenvironment, it could also represent a chance finding.
Earlier studies have demonstrated that PD-L1 expression may be associated with tumor site. In a retrospective analysis of over 15,000 lung cancer cases, metastatic lesions were more likely to exhibit ≥50% PD-L1 positivity compared to primary tumors (P<0.001) (39). In the present study, we observed a similar trend, as more than 35% of metastatic lesions had high PD-L1 expression compared to fewer than 25% of primary tumors. However, perhaps due to small case numbers limiting statistical power, this difference did not reach statistical significance. Our relatively small sample size also precluded PD-L1 expression analysis according to specific anatomic site of metastases.
Strengths and limitations
We recognize the limitations of this study. The relatively small sample size may limit detection of significant biologic associations. Because the study cohort included multiple disease stages, as well as varied lines and types of ICI therapy, it is not feasible to include clinical outcomes as study endpoints. Strengths of our analysis include a distribution of tumor PD-L1 expression resembling that expected for NSCLC (40), the absence of demographic or tumor characteristic differences between cases with and without available tumor PD-L1 expression data, the inclusion of post-ICI samples, and the diversity of immune parameters included. These features suggest that our study population may be representative of NSCLC more broadly and offer a more comprehensive evaluation of PD-L1’s potential effect on systemic immunity than has been reported previously.
Conclusions
NSCLC tumor PD-L1 expression is associated with few baseline or ICI-induced changes in systemic immune parameters. One possible explanation for these results is that PD-L1-driven differences in immunity may predominantly occur in the tumor microenvironment. Alternatively, our findings may reflect the complexity of anti-tumor immunity, of which tumor PD-L1 expression represents one of numerous components. From a practical clinical standpoint, blood-based assays are unlikely to provide meaningful surrogates of this biomarker.
Acknowledgments
The authors thank Ms. Dru Gray for assistance with manuscript preparation.
Footnote
Reporting Checklist: The authors have completed the REMARK reporting checklist. Available at https://tlcr.amegroups.com/article/view/10.21037/tlcr-2025-414/rc
Data Sharing Statement: Available at https://tlcr.amegroups.com/article/view/10.21037/tlcr-2025-414/dss
Peer Review File: Available at https://tlcr.amegroups.com/article/view/10.21037/tlcr-2025-414/prf
Funding: This work was supported by
Conflicts of Interest: All authors have completed the ICMJE uniform disclosure form (available at https://tlcr.amegroups.com/article/view/10.21037/tlcr-2025-414/coif). M.E.G. reports receiving support from the National Heart, Lung, and Blood Institute (No. R38HL150214). H.M. reports intellectual property interests including U.S. patent applications 63/386,387 and 63/382,972. J.A.S. received grants from the NIH to conduct work on immunology projects during the paper preparation period. S.B. has served in a consulting/advisory role for Astrazeneca, Bristol Myers Squibb, EMD Serano, Merus, Mirati, and Novocure. J.E.D. reports support for attending meetings from Puma Biotechnology; and participation on Advisory Boards for Takeda Pharmaceuticals, Catalyst Pharmaceuticals, Regeneron Healthcare, and Jazz Pharmaceuticals. D.M.Y. is supported by Texas Health Resources Clinical Scholars Program. Y.X. reports receiving support from the National Institute of Allergy and Infectious Diseases (No. 1U01AI156189-01). D.E.G. reports receiving support from the National Institute of Allergy and Infectious Diseases (No. 1U01AI156189-01); research funding from AstraZeneca, BerGenBio, Karyopharm and Novocure; royalties from Oxford University Press; consulting fees from Catalyst Pharmaceuticals; U.S. Patent No. 11,747,345; pending patents (17/045,482, 63/386,387, 63/382,972, and 63/382,257); participation in advisory boards for Daiichi-Sankyo, Summit Therapeutics, Abbvie, Astra-Zeneca, Elevation Oncology, GSK, Janssen Scientific Affairs, Jazz Pharmaceuticals, Regeneron Pharmaceuticals, and Sanofi; stock shares in Gilead; and serving as co-founder and Chief Medical Officer of OncoSeer Diagnostics, Inc. The other authors have no conflicts of interest to declare.
Ethical Statement: The authors are accountable for all aspects of the work in ensuring that questions related to the accuracy or integrity of any part of the work are appropriately investigated and resolved. The study was conducted in accordance with the Declaration of Helsinki and its subsequent amendments. The study was approved by the University of Texas Southwestern Institutional Review Board (IRB) (#STU 082015-053). All patients provided written informed consent.
Open Access Statement: This is an Open Access article distributed in accordance with the Creative Commons Attribution-NonCommercial-NoDerivs 4.0 International License (CC BY-NC-ND 4.0), which permits the non-commercial replication and distribution of the article with the strict proviso that no changes or edits are made and the original work is properly cited (including links to both the formal publication through the relevant DOI and the license). See: https://creativecommons.org/licenses/by-nc-nd/4.0/.
References
- Ostmeyer J, Park JY, von Itzstein MS, et al. T-cell tolerant fraction as a predictor of immune-related adverse events. J Immunother Cancer 2023;11:e006437. [Crossref] [PubMed]
- von Itzstein MS, Khan S, Gerber DE. Investigational Biomarkers for Checkpoint Inhibitor Immune-Related Adverse Event Prediction and Diagnosis. Clin Chem 2020;66:779-93. [Crossref] [PubMed]
- Das S, Johnson DB. Immune-related adverse events and anti-tumor efficacy of immune checkpoint inhibitors. J Immunother Cancer 2019;7:306. [Crossref] [PubMed]
- Aguiar PN Jr, De Mello RA, Hall P, et al. PD-L1 expression as a predictive biomarker in advanced non-small-cell lung cancer: updated survival data. Immunotherapy 2017;9:499-506. [Crossref] [PubMed]
- Gadgeel SM, Rodríguez-Abreu D, Halmos B, et al. Pembrolizumab Plus Chemotherapy for Metastatic NSCLC With Programmed Cell Death Ligand 1 Tumor Proportion Score Less Than 1%: Pooled Analysis of Outcomes After Five Years of Follow-Up. J Thorac Oncol 2024;19:1228-41. [Crossref] [PubMed]
- Hellmann MD, Nathanson T, Rizvi H, et al. Genomic Features of Response to Combination Immunotherapy in Patients with Advanced Non-Small-Cell Lung Cancer. Cancer Cell 2018;33:843-852.e4. [Crossref] [PubMed]
- Jardim DL, Goodman A, de Melo Gagliato D, et al. The Challenges of Tumor Mutational Burden as an Immunotherapy Biomarker. Cancer Cell 2021;39:154-73. [Crossref] [PubMed]
- Khan S, Khan SA, Luo X, et al. Immune dysregulation in cancer patients developing immune-related adverse events. Br J Cancer 2019;120:63-8. [Crossref] [PubMed]
- Khan S, von Itzstein MS, Lu R, et al. Late-Onset Immunotherapy Toxicity and Delayed Autoantibody Changes: Checkpoint Inhibitor-Induced Raynaud's-Like Phenomenon. Oncologist 2020;25:e753-7. [Crossref] [PubMed]
- Li QZ, Zhou J, Wandstrat AE, et al. Protein array autoantibody profiles for insights into systemic lupus erythematosus and incomplete lupus syndromes. Clin Exp Immunol 2007;147:60-70. [Crossref] [PubMed]
- Mu-Mosley H, von Itzstein MS, Fattah F, et al. Distinct autoantibody profiles across checkpoint inhibitor types and toxicities. Oncoimmunology 2024;13:2351255. [Crossref] [PubMed]
- Gonugunta AS, von Itzstein MS, Mu-Mosley H, et al. Humoral and cellular correlates of a novel immune-related adverse event and its treatment. J Immunother Cancer 2021;9:e003585. [Crossref] [PubMed]
- Maecker HT, McCoy JP, Nussenblatt R. Standardizing immunophenotyping for the Human Immunology Project. Nat Rev Immunol 2012;12:191-200. [Crossref] [PubMed]
- Azuma K, Ota K, Kawahara A, et al. Association of PD-L1 overexpression with activating EGFR mutations in surgically resected nonsmall-cell lung cancer. Ann Oncol 2014;25:1935-40. [Crossref] [PubMed]
- Chen YB, Mu CY, Huang JA. Clinical significance of programmed death-1 ligand-1 expression in patients with non-small cell lung cancer: a 5-year-follow-up study. Tumori 2012;98:751-5. [Crossref] [PubMed]
- Mu CY, Huang JA, Chen Y, et al. High expression of PD-L1 in lung cancer may contribute to poor prognosis and tumor cells immune escape through suppressing tumor infiltrating dendritic cells maturation. Med Oncol 2011;28:682-8. [Crossref] [PubMed]
- Ameratunga M, Asadi K, Lin X, et al. PD-L1 and Tumor Infiltrating Lymphocytes as Prognostic Markers in Resected NSCLC. PLoS One 2016;11:e0153954. [Crossref] [PubMed]
- Song Z, Yu X, Cheng G, et al. Programmed death-ligand 1 expression associated with molecular characteristics in surgically resected lung adenocarcinoma. J Transl Med 2016;14:188. [Crossref] [PubMed]
- Zhang M, Li G, Wang Y, et al. PD-L1 expression in lung cancer and its correlation with driver mutations: a meta-analysis. Sci Rep 2017;7:10255. [Crossref] [PubMed]
- Gandhi L, Rodríguez-Abreu D, Gadgeel S, et al. Pembrolizumab plus Chemotherapy in Metastatic Non-Small-Cell Lung Cancer. N Engl J Med 2018;378:2078-92. [Crossref] [PubMed]
- Brahmer JR, Lee JS, Ciuleanu TE, et al. Five-Year Survival Outcomes With Nivolumab Plus Ipilimumab Versus Chemotherapy as First-Line Treatment for Metastatic Non-Small-Cell Lung Cancer in CheckMate 227. J Clin Oncol 2023;41:1200-12. [Crossref] [PubMed]
- Gogishvili M, Melkadze T, Makharadze T, et al. Cemiplimab plus chemotherapy versus chemotherapy alone in non-small cell lung cancer: a randomized, controlled, double-blind phase 3 trial. Nat Med 2022;28:2374-80. [Crossref] [PubMed]
- Socinski MA, Nishio M, Jotte RM, et al. IMpower150 Final Overall Survival Analyses for Atezolizumab Plus Bevacizumab and Chemotherapy in First-Line Metastatic Nonsquamous NSCLC. J Thorac Oncol 2021;16:1909-24. [Crossref] [PubMed]
- Johnson ML, Cho BC, Luft A, et al. Durvalumab With or Without Tremelimumab in Combination With Chemotherapy as First-Line Therapy for Metastatic Non-Small-Cell Lung Cancer: The Phase III POSEIDON Study. J Clin Oncol 2023;41:1213-27. [Crossref] [PubMed]
- Novello S, Kowalski DM, Luft A, et al. Pembrolizumab Plus Chemotherapy in Squamous Non-Small-Cell Lung Cancer: 5-Year Update of the Phase III KEYNOTE-407 Study. J Clin Oncol 2023;41:1999-2006. [Crossref] [PubMed]
- Sumaiya K, Langford D, Natarajaseenivasan K, et al. Macrophage migration inhibitory factor (MIF): A multifaceted cytokine regulated by genetic and physiological strategies. Pharmacol Ther 2022;233:108024. [Crossref] [PubMed]
- Rivas-Fuentes S, Salgado-Aguayo A, Arratia-Quijada J, et al. Regulation and biological functions of the CX3CL1-CX3CR1 axis and its relevance in solid cancer: A mini-review. J Cancer 2021;12:571-83. [Crossref] [PubMed]
- Boutsikou E, Domvri K, Hardavella G, et al. Tumour necrosis factor, interferon-gamma and interleukins as predictive markers of antiprogrammed cell-death protein-1 treatment in advanced non-small cell lung cancer: a pragmatic approach in clinical practice. Ther Adv Med Oncol 2018;10:1758835918768238. [Crossref] [PubMed]
- Murdaca G, Calamaro P, Lantieri F, et al. HLA-G expression in gastric carcinoma: clinicopathological correlations and prognostic impact. Virchows Arch 2018;473:425-33. [Crossref] [PubMed]
- Urosevic M, Kurrer MO, Kamarashev J, et al. Human leukocyte antigen G up-regulation in lung cancer associates with high-grade histology, human leukocyte antigen class I loss and interleukin-10 production. Am J Pathol 2001;159:817-24. [Crossref] [PubMed]
- Suleiman S, Kamaliah D, Nadeem A, et al. Anti-nucleosome antibodies as a disease activity marker in patients with systemic lupus erythematosus. Int J Rheum Dis 2009;12:100-6. [Crossref] [PubMed]
- Ghosh N, Chan KK, Jivanelli B, et al. Autoantibodies in Patients With Immune-Related Adverse Events From Checkpoint Inhibitors: A Systematic Literature Review. J Clin Rheumatol 2022;28:e498-505. [Crossref] [PubMed]
- Mathias K, Rouhani S, Olson D, et al. Association Between Rheumatic Autoantibodies and Immune-Related Adverse Events. Oncologist 2023;28:440-8. [Crossref] [PubMed]
- de Moel EC, Rozeman EA, Kapiteijn EH, et al. Autoantibody Development under Treatment with Immune-Checkpoint Inhibitors. Cancer Immunol Res 2019;7:6-11. [Crossref] [PubMed]
- Gowen MF, Giles KM, Simpson D, et al. Baseline antibody profiles predict toxicity in melanoma patients treated with immune checkpoint inhibitors. J Transl Med 2018;16:82. [Crossref] [PubMed]
- Tan Q, Dai L, Wang Y, et al. Anti-PD1/PDL1 IgG subclass distribution in ten cancer types and anti-PD1 IgG4 as biomarker for the long time survival in NSCLC with anti-PD1 therapy. Cancer Immunol Immunother 2022;71:1681-91. [Crossref] [PubMed]
- Chen X, Li Y, Xia H, et al. Monocytes in Tumorigenesis and Tumor Immunotherapy. Cells 2023;12:1673. [Crossref] [PubMed]
- Trzebanski S, Kim JS, Larossi N, et al. Classical monocyte ontogeny dictates their functions and fates as tissue macrophages. Immunity 2024;57:1225-1242.e6. [Crossref] [PubMed]
- Moutafi MK, Tao W, Huang R, et al. Comparison of programmed death-ligand 1 protein expression between primary and metastatic lesions in patients with lung cancer. J Immunother Cancer 2021;9:e002230. [Crossref] [PubMed]
- Yu H, Boyle TA, Zhou C, et al. PD-L1 Expression in Lung Cancer. J Thorac Oncol 2016;11:964-75. [Crossref] [PubMed]

